Index

ABSTRACT

Entrepreneurship education has the edict to furnish the youth with useful and practical knowledge, Skills (Guatam and Singh, 2015) and focusing on potentials (financial skill, business knowledge, career exploration, community awareness, good relationship and education) that will increase business and entrepreneurial potentials in other to shape up their disposition, philosophy and perception. The financial skill is what the majority of the current students is lacking due to educational background, as the centre is still admitting graduates of different disciples hence, depleting their managerial, academic and entrepreneurial strength. The paper objectives are to; examine the importance of financial accounting knowledge to the entrepreneurial pursuit of the students. Ascertain the effect of financial accounting knowledge on entrepreneurial activities of students at the Centre. And to assess the student’s level of interest in making financial accounting as a required course. The population consists of the second, third and fourth set students of Centre for Entrepreneurship and Innovation, with 112 as sample size. The instrument was administered via Whatsapp groups and physical distribution. The results revealed that there is a significant relationship between the two hypotheses. It insinuates that financial accounting is important to the entrepreneurial pursuit of the students. Knowledge of financial accounting to be acquired will impact and improve the entrepreneurial activities of students together with other potential skills they have been exposed to. Lastly, the students were firm on making financial accounting a required/compulsory course i.e level of interest in making financial accounting and related courses is high.

Keywords: Tertiary education, Entrepreneurship education, Financial skills, Potentials, Entrepreneurial skills, Academic students, Professional students,  First degree, Graduates.

DOI: 10.20448/815.24.173.186

Citation | Aruleba Tomisin James (2019). The Basic Financial Accounting Knowledge: A Panacea for Successful Entrepreneurship Study, among Postgraduate Students in the University of Ibadan. American Journal of Creative Education, 2(4): 173-186.

Copyright: This work is licensed under a Creative Commons Attribution 3.0 License

Funding : This study received no specific financial support.

Competing Interests: The author declares that there are no conflicts of interests regarding the publication of this paper.

History : Received: 4 September 2019 / Revised: 7 October 2019 / Accepted: 11 November 2019 / Published: 17 December 2019 .

Publisher: Online Science Publishing

Highlights of this paper

  • The objective of paper  is to examine the importance of financial accounting knowledge to the entrepreneurial pursuit of the students.
  • The results revealed that there is a significant relationship between the two hypotheses.

1. INTRODUCTION

Teaching and learning activities in Nigeria higher institutions given after the upper level of secondary education. Higher Learning Institutions (universities and inter-university centres) - Polytechnics, colleges of education, mono-technics and other designated colleges across the country. The Nigerian National education Policy asserted that national development can be optimized through university education (Onuma, 2016) with priority to entrepreneurial skills acquisition as a major requirement for graduation in Universities across the country. Entrepreneurship education is a way of commercializing opportunities, focus, self-confidence in an individual (Uzo-Okonkwo, 2013; Tambari and Popnwin, 2017) ability, skills, and knowledge to execute them. The entrepreneurship academic pursuit is still relative, evolving, and currently at growing stages that is inadequately explored in the Nigeria context (Rusu et al., 2012). Thus, entrepreneurship has become widely known in Nigeria, both in the academic and non-academic circles (Guatam and Singh, 2015) Entrepreneurship education has the flagship and capacity to build the students with robust knowledge, Skills, and focusing on potentials (financial skill, business knowledge, career exploration, community awareness, good relationship and education) that will increase business and entrepreneurial potentials with the motive of shaping their  disposition, philosophy and perception.

Garg (2016) from the historical corner, accounting and money as legal tender are old. Moreover, the early accounting era was characterized by a very low rate of transactions, whereby each trader could record their daily sales. Accounting record came into practice as far back as twenty-three centuries ago. But, the new generation of accounting system could be traced to Venice in Italy by the publication on the principles of Double Entry System in 1494, with Luco Pacioli as the originator.

At the early stages of the world, people began transactions with others in the society which could be referred to as Trade by barter, hence; there was no essence for a systematic way of recording transactions or getting to know level of compliance with regulations due to a small or lower quantity of exchange that does involve. The introduction of money and the increasing result in the rate of trade necessitated the essence for record-keeping, systematic recording and their audits, also it makes it unavoidable. In Nigeria, one could conclude completely that entrepreneurship and accounting have the same origin of a trade by barter, since entrepreneurial activities (pre-colonial and post-colonial era) of our forefathers is traceable to trade by barter, and trade by barter-introduction of money-transaction increment-account and audit. There are three reasons to identify with accounting historical background; for the sake of recreation, intellectual and problem-solving concept.  Every corporate entity making use of systematic recordings for a daily transaction(s): the salesman/petty cashier maintains accounting records to ascertain if the venture is failing or recording success (return outward and inward). Sizes or capacity of a corporate entity is required to operate accounting system in other to track sales and purchases made (Akinyemi et al., 2015) the academic community is also not an exemption. Accounting is so vital to any corporate entity, the same manner model aid in architectural design, also the same way pattern and design help in the fashion industry, structural and civil engineering. Authors, researchers and scholars of business, economics and financial accounting defined accounting as a process of keeping records, categorizing, measuring, selecting, interpreting the financial statements to owners and communicating financial position and implication of an enterprise to enable stakeholders to make an informed decision (Akinyemi et al., 2015).

Very few institutions have Entrepreneurship as a field of study in Nigeria at postgraduate level. The University of Ibadan is the only University that is running Entrepreneurship at the master’s level which it processes started in 2002. The evolvement of the Centre for Entrepreneurship and Innovation which is popularly refer to as CEI, started as the joint efforts of university and private sector initiative of MacArthur Grant Implementation sub-committee in 2002, programme for entrepreneurship and innovation 2005, and the approval of the transformation process in 2007 as a centre by the university’s senate. Institutionalizing the development of entrepreneurship and innovation through teaching, research, networking, and advocacy, as well as collaboration with the private sector and government, are the broad aims of the CEI. The staff strength of the centre is- non-academic (six) and academic/facilitators (fifteen), four directors have emerged over the years to man the affairs of the centre (pioneer).

Newness/acceptance of Entrepreneurship education in Nigeria academic corridor(educational system 9-3-4) is still a mere design of one or two entrepreneurial courses, taught by some teachers/lecturers who have no experience of entrepreneurship either in the practical or academic base, while students take such courses as a prerequisite for graduation. Even with this, the delivery and impact on the students and the system will be insufficient and deficient, since the courses are being taught by scholars who are not from entrepreneurship circle. The greatest scam of this, are the institutions that have entrepreneurship as an independent department with less or no knowledge of the pursuit by their facilitators and lecturers. The managerial and practical problem that this study aims to tackle is "most businesses fail to grow and achieve the business goal(s) due to traceable wrong investment decision(s) by entrepreneurs (researchers and professionals). Therefore, there is a need to have basic financial accounting together with the existing MBAs as compulsory courses, since graduates of various disciplines still constitute studentship of the second degree in the CEI, University of Ibadan. Also, the exclusion has contradicted the potentials as discussed in “Introduction to Entrepreneurship” under the sub-topic “increasing entrepreneurial potentials. Thus, it’s imperative to ascertain the effect of accounting to the success of entrepreneurs (researchers and professionals). This is the gap that needed to be filled hence, the aim of the research.

The driven force behind this study originated from critical observations from first to the second semester, the delivery of courses and the courses made to be elective, required and compulsory, that made the majority of the students and some of the students with accounting background to be complaining of lack of financial knowledge to back up their enterprise, and the need for its knowledge respectively. Hence, the goal is to look into pressing issues particularly (exclusion of financially related courses and it proposed basic knowledge) that are limiting student’s financial skill- outgoing students, probably that had affected the previous sets (pioneer and immediate past), and that may also extend to incoming sets.

Specifically, this study tends to:

  1. Examine the importance of financial accounting knowledge to the entrepreneurial pursuit of the students Table 1.
  2.  Ascertain the effect of financial accounting knowledge on entrepreneurial activities of students at the Centre Table 2.
  3. Assess the student’s level of interest in making financial accounting as a required course Table 3.

1.1. Hypotheses

A hypothesis is a formulated statement of intent that indicates whether there is or there is no relationship or correlation or association between two or more variables or constructs. Hypotheses are postulated on an unexpected or unknown statement, which after testing will reveal whether or not, there is an association i.e Hypothesis is moving from unknown to known.

H1: There is no significant relationship between the enhancement of an entrepreneur's success with the help of financial accounting and the development of a marketable business plan.
H01: There is a significant relationship between the enhancement of an entrepreneur's success, with the help of financial accounting and development of a marketable business plan.
H2: There is no significant relationship between effective investment decision with the aid of financial accounting and entrepreneurial skills of the students.
H02: There is a significant relationship between effective investment decision with the aid of financial accounting and entrepreneurial skills of the students.

2. LITERATURE REVIEW

Owens (2017) the practice of financial accounting is supported by the underlying basis and fundamental ideas, or assumptions. Accounting expertise developed these theories as engaging rules guiding the conduct and operation of financial accounting in all sectors.

Theoretical base involving sound and theoretical paths is essential for every field of Akinyemi et al. (2015). The theory that supported entrepreneurship is a theory that comprises of a new combination causing discontinuity that occurs under the listed circumstances: Task-related motivation. Expertise i.e technocrat(s) or person(s) of highly intellectual plus experience and self-esteem to be able to provide the needed expertise. The gain for an individual's expectation (economic freedom and psychic benefits), and a venture thriving environment (Cooper, 1995; Kruger, 2004). Accounting theory evolves from the positive, normative, scientific and naturalistic approach (Godfrey et al., 2010). The economic view of entrepreneurship theories is the innovative purchasing factors of production at a larger quantity, combine, repackage and sold at a higher amount than the initial purchases in the face of unknown market conditions. The favourable and unfavourable factors that are obtainable in entrepreneurship are but not limited to taxation policy, availability of raw materials, access to the fund, marketing opportunities, information about market conditions, and availability of technology and infrastructure. Austrian market process, neo-classical, and classical theories back up the theory that supports entrepreneurship' economic theory (Simpeh, 2011). Unique values and attitude towards work and life characterized the entrepreneur’s personality in the psychological theory. The psychological traits differentiate entrepreneurs from non-entrepreneurs, business owners from entrepreneurs, an unsuccessful one from successful ones. Sociological theory of entrepreneurship embraces the social culture as the engine room of entrepreneurship. Taboos, religious belief, and customs are major factors that blend the society’s expectations and entrepreneurs’ roles, in playing a key leading role in the entrepreneurial activities.

Various part of sociological models have been supported by scholarly findings, this involves social marginality, inter-generation inheritance of enterprise culture, and ethnicity (Simpeh, 2011). The anthropological theory is of the precept that for a person to start a venture successfully, cultural and social frameworks must have been appraised or considered. The cultural entrepreneurial model, attitude and behaviour are controlled by individual ethnicity (Baskerville, 2003; Simpeh, 2011). Moreover, the significant of Drucker’s opportunity illustration is that the possibilities spotted by entrepreneurs, that causes change than the challenges. In other word, entrepreneurs are sensitive and have an eye for detail on problems. Stevenson and Harmeling (1990); Simpeh (2011) accommodated resourcefulness into an opportunity-based illustration by Peter Drucker, in research meant to ascertain the differences between entrepreneurial management and administrative management. In his conclusion, resourced presently controlled shouldn’t affect opportunity pursuant. Entrepreneurs can be seen as an opportunity seeker, screener and seizer, which is resourceful at different stages of the model. Davidsson and Honig (2003); Simpeh (2011) availability and readiness to explore resources is a function of an individual's ability to uncover and explore discovered opportunities. The three theoretical views in resource-based entrepreneurship are capital/finance/liquid, social capital/network, and human capital.

Kruger (2004) is of the view that the development of entrepreneurship as a pursuit of study passed through four basic phases before it was acknowledged and considered as an acceptable academic subject- systematic theory development, entrepreneurship as a career, a professional culture, and authorization and professional organization. However, the four developmental phases have embraced potentials that will aid the exploration of both entrepreneurial potentials and entrepreneurship as a course of pursuit. One of the potentials is “financial” i.e basic financial accounting and by extension financial management and management theory.

Akuhwa et al. (2015) Knowledge-based entrepreneurship (KBE) is still in the process of evolving. Inextricably, KBE and potentials are mutually exclusive to entrepreneurship concept and entrepreneurial success. KBE can be explained as a construct that induces innovation, creative and critical thinking, entrepreneurial culture and orientation with science and technology to undermine optimal creation of value. The effective measure of knowledge transformation is the rewarding circle of innovation and commercialize opportunities.

Figure-1. Relational model for entrepreneurship subject domain and financial skill (basic financial accounting).

In the Figure 1 the development and acceptance of entrepreneurship as a subject domain had left it wide open to absorb and cohort with potential (financial skill) that can help in her exploration.

Figure-2.Nexus of knowledge-based entrepreneurship and potential (financial skill).

In the Figure 2 the knowledge base entrepreneur with the aid of the learning acquired, in which the potentials are the underlying factors, Convert products and services into commercial value. The accumulation of the commercial value will be the driven force behind innovation, economic growth and economic development. No singular potential could increase entrepreneurial skills fully. Rather, a combination of all will see to the success of entrepreneurs. i.e they are mutually exclusive.

The Need for Accounting in Entrepreneurship Study-the relationship that exists between these two concepts is a mutually exclusive kind, as one can't successfully become an entrepreneur without making use of accounting in his/her daily transaction either by hiring the services of a professional accountant or the entrepreneurs to possess basic knowledge of financial accounting. Garg (2016) accounting has over tome been termed as the business language. The vital role of a language is to serve as a means of effective communication. Though the operationalization and usefulness of accounting have been associated with enterprises, its usefulness has enlarged its tent to wives, researchers, employees and management. The need for accounting in an establishment is more cogent to the owner, who is running a business. He/she must be able to ascertain:

  1. What he/she owns/acquired-assets (fixed and current).
  2. What he/she owes/debt- liabilities(long and short term).
  3. Whether he/she has gained or suffered a loss in running a business-net profit/ net loss.
  4. The status of financial position i.e. will the owner be able to meet all his commitments shortly or he is in the process of becoming bankrupt- making of present and future decisions?

The centre herself is a venture that pumps return to the postgraduate school and as such, there is a need for the business to be fully accounting oriented administratively and academically. Since the centre also is admitting graduates of different disciplines, who have no idea or accounting background and these students are potential successful entrepreneurs. Hence, there is an essential need for basic financial accounting, financial management and management theory to be incorporated and made compulsory courses as comparative company law is one.

Information from the accounting system is important and useful for questions begging for answers and decisions to be taken by the users (the centre, students, facilitators, society and the University).

Figure-3. Conceptual framework.

3. METHOD

The research design used was a descriptive cross-sectional survey. Census survey non-probability sampling technique which is also purposive was used for the third set population (Cummings and Patel, 2009) while the other sets were purposively determined by the availability of the respondents since it was administered online. The methods adopted for data collection are primary and secondary- the secondary data was used for literature review and primary data were collected using a well-structured close-ended questionnaire. Descriptive Statistics was used to analyze the data collected while the stated hypothesis was tested by the use of the multiple regression analysis. The population consists of the second, third “achievers” and fourth sets of the CEI, University of Ibadan- totalling 112, while the sample size used was ninety- eight (98). The third set population was fifty-eight (58) as at the time frame of this research. The second set was 48, while the fourth set was 46. The size of the respondents which serve as the sample for Second Set was 20 and fourth set 20, based on the number of responses. The inclusion criteria are entrepreneurship study at Masters Level.

4. RESULTS

Figure-4. Bar chart depicting respondent's first-degree faculties.

Source: Data analysis, 2019.

Figure-5. Bar chart depicting respondent’s possession of basic financial accounting knowledge.

Source: Data analysis, 2019.

4.1. Observation: From the Two Charts above on the Key Socio-Demographic Characteristics of the Respondents

The overall percentage shows that 52.6% of the respondents have NO basic financial accounting acknowledge, which denote that a reasonable percentage know. However, the aggregate of 47.4% that accounted for YES, indicated a contrary in opinion and lack of truthfulness, since financial accounting discipline/course domicile in management science, rather than the acclaimed social science faculty.

(51.0%) of the respondent mostly preferred that Knowledge of basic financial accounting will help them in their career, respondents of (39.8%) partially agreed to the context, while 7.1% respondent believed that knowledge of basic financial accounting has nothing to do with their chosen career (entrepreneurs), just (2.0%) moderately disagree. This shows that by all standards, knowledge of basic financial accounting will help them in their career.

(55.2%) of the respondent relatively agreed that, Financial accounting as a potential skill will enhance the success of entrepreneurship students, (40.8%) firmly agreed to the discourse, while (3.1%) respondent wholly opined that Financial accounting as a potential skill will not enhance their  entrepreneurship success, (4.1%) respondents were slightly against. Based on the majority, It could be deduced that Financial accounting as a potential skill will enhance the success of entrepreneurship students.

Table-1. Importance of financial accounting knowledge to entrepreneurial pursuit of the students.
Variables
Frequency
Percentage
Knowledge of basic financial accounting will help the students in their career.
Disagree
2
2.0
Strongly disagree
7
7.1
Agree
39
39.8
Strongly agree
50
51.0
Total
98
100.0
Financial accounting as a potential skill will enhance the success of entrepreneurship students.
Disagree
Strongly disagree
4
4.1
Agree
3
3.1
Strongly agree
51
52.0
Total
40
40.8
98
100.0
Knowledge of financial accounting helps in making a wise and effective investment decision.
Undecided
Disagree
1
1.0
Strongly disagree
6
6.2
Agree
7
7.2
Strongly agree
42
43.3
No response
41
42.3
Total
1
-
98
100.0
Financial accounting helps in making an efficient management decision.
Undecided
1
1.0
Disagree
3
3.1
Strongly disagree
8
8.3
Agree
48
50.0
Strongly agree
36
37.5
No response
1
-
Total
98
100.0
Entrepreneurs should have basic financial accounting knowledge to minimize fraudulent activities that may arise in their workplace.
Disagree
Strongly disagree
3
3.1
Agree
4
4.1
Strongly agree
49
50.0
Total
42
42.9
98
100.0

Source: Data analysis, 2018.

(43.3%) incompletely agreed that Knowledge of financial accounting helps in making an effective investment decision, (42.3%)of the respondent wholly agreed, while (7.2%) disagree that, Knowledge of financial accounting helps in making an effective investment decision, (6.2%) not fully disagree. meanwhile,  (1.0 %) of the respondents are indifferent. Based on the foregoing, the implication is that Knowledge of financial accounting helps in making a wise and effective investment decision.

Respondent of (50.0%) not entirely agree that, financial accounting helps in making efficient management decision, (37.5%) strongly agreed to the context, while (8.3%) entirely disagree,  (3.1%)  respondent  disagree incompletely, (1.0%) neither choose strongly disagree/agree nor agree/disagree. It means that as a potential entrepreneur, the knowledge of financial accounting will help in making an efficient management decision.

Majority of the respondent (50.0%) agreed that, entrepreneurs need basic financial accounting knowledge to minimize fraudulent activities that may arise in their workplace, (42.9%) Strongly agreed that entrepreneurs should have basic financial accounting so as to reduce sharp practices, while (4.1%) wholly disagree that entrepreneur doesn't need knowledge of basic financial accounting, (3.1%) respondent relatively disagree. This shows that knowledge of financial skills wouldn't put the job of accountant into slimline but reduces the fraudulent activities that may arise.

Table-2. Effects of financial accounting knowledge on entrepreneurial activities of students at the centre.
Variable
Frequency
Percentage
Financial accounting study has improved my financial decision making the skill.
Undecided
8
8.2
Disagree
7
7.1
Strongly disagree
12
12.2
Agree
47
48.0
Strongly agree
24
24.5
Total
98
100
Financial accounting helps to ascertain the financial position of the business.
Undecided
1
1.0
Disagree
6
6.1
Strongly disagree
6
6.1
Agree
45
45.9
Strongly agree
40
40.8
Total
98
100
Knowledge of financial accounting helps in developing a marketable business plan.
Undecided
1
1.0
Disagree
11
11.2
Strongly disagree
10
10.2
Agree
43
43.9
Strongly agree
33
33.7
Total
98
100
Financial accounting as a potential skill is an added advantage to improve entrepreneurial skills of the students.
Disagree
Strongly disagree
4
4.1
Agree
5
5.2
Strongly agree
55
56.7
No response
33
34.0
Total
1
-
98
100
Financial accounting as a course widens the business horizon of the students.
Undecided
3
3.1
Disagree
11
11.2
Strongly disagree
7
7.1
Agree
50
51.0
Strongly agree
27
27.6
Total
98
100

Source: Data analysis, 2018.

Respondent of (48.0%) relatively agreed that Financial accounting study has improved their financial decision making skill, (24.5%) strongly agree, while (12.2%) disagree absolutely, a smaller percentage of the respondent partially disagree (7.1%) to the discourse. However, (8.1%) of them neither swing to any of the sides. The result reveals that a smaller percentage (19.3%) has no accounting knowledge thereby; they can't make effective decisions financially.

Respondent of (45.9%) somewhat agreed that, financial accounting helps to ascertain the financial position of the business, (40.8%) firmly agreed that it helps to ascertain the assets and liabilities of the business, while (6.1%) fully disagree and  only (6.1%) disagree moderately, (1.0%) neither agree/disagree nor strongly agree/agree . The implication of this is that a smaller percentage (12.2%) can't interpret the statement of financial position even when someone prepares it for them. It also reveals the healthiness of the going concern or not.

Majority of the respondent (43.9%) incompletely agreed that knowledge of financial accounting helps in developing a marketable business plan, (33.7%) strongly agreed, while respondents of (10.2%) completely disagree and (11.2%) disagree incompletely about knowledge of financial accounting aiding the development of the marketable business plan. also, (1.0%) remain on the fence. The implication is that respondent of (21.4%), wouldn't be able to access loans and grants to power their marketable idea-opportunity.  This also indicated that marketable/workable business plan is the engine room of any going concern (business).

Table-3. Student’s level of interest in making financial accounting as a required course.
Variable
Frequency
Percentage
To what extent would you like financial accounting to be included as a required course for all entrepreneurship students?
Very low extent
8
8.2
Low extent
4
4.1
Moderate extent
36
36.7
High extent
29
29.6
Very high extent
21
21.4
Total
98
100.0
To what extent will your basic arithmetic skills enhance your performance in financial accounting courses?
Very low extent
10
10.2
Low extent
7
7.1
Moderate extent
31
31.6
High extent
30
30.6
Very high extent
20
20.4
Total
98
100.4
To what extent would you prefer financial accounting to be made a compulsory course over elective courses offered by the centre?
Very low extent
Low extent
17
17.3
Moderate extent
7
7.1
High extent
27
27.6
Very high extent
26
26.5
Total
21
21.4
98
100.0
To what extent would you have preferred financial accounting courses, should the time table be favourable to you?
Very low extent
8
8.2
Low extent
7
7.2
Moderate extent
41
42.3
High extent
22
22.7
Very high extent
19
19.6
No response
1
-
Total
98
100.0
Should financial accounting be made a compulsory course, to what extent would you leave other compulsory courses to attend financial accounting classes?
Very low extent
16
16.3
Low extent
17
17.3
Moderate extent
31
31.6
High extent
23
23.5
Very high extent
11
11.2
Total
98
100.0

Source: Data analysis, 2018.

(56.7%) of the respondent partially agreed that financial accounting as a potential skill is an added advantage to improve entrepreneurial skills of the students, (34.0%) of them extremely agreed, while (5.2%) strongly Disagree and (4.1%) disagree moderately are indifferent. The result of this is that (90.7%) of the respondent believes that the potential skill of finance will be an added advantage to improve their entrepreneurial skills.
Lager percentage of the respondent (51.0%) incompletely agreed that financial accounting as a course widens their business horizon, (27.6%) firmly agreed, while (11.2%) partially disagree and (7.1%) disagree that financial accounting has no relationship with their business horizon. (3.1%) neither strongly agree/disagree nor agree/disagree. The evidence is that the business horizon of respondents (18.3%) is very low compared to their counterpart (78.6%) who are of the opposite view. Additionally, financial accounting expands the business life of the entrepreneur.

(51.0%) highly extent, (36.7%) moderately, and (12.3%) on a low extent that financial accounting should be made a required course for all entrepreneurship.(87.7%) of the respondent directly or indirectly want financial accounting to be made a required/compulsory course for all entrepreneurship masters students  and as such the students want it to be made a required course.

(51.0%) high extent, (31.6%) moderate extent and (17.3%) low extent, majority of the respondents want financial accounting should be made a compulsory course over elective courses offered by the centre, while a minority (17.3%) are against this context. The implication of this is that the majority (82.6) agreed that financial related courses should be made compulsory over elective courses. i.e they would be more interested in financial accounting as a compulsory course.

(47.9%) high extent, (27.6%) moderate extent, low extent (24.4%) of the respondents prefer, financial accounting as a required course, even if the timetable is not favourable, minority (24.4%) are on the contrary side to majority (75.5) that preferred financial accounting as a required course even if the time table isn't favourable and as such will attend financial related classes

(42.3%) moderate extent, (42.3%) high extent and (15.4%) low extent of respondents were of the opinion that that basic arithmetic skills they possess will enhance their performance in financial accounting courses, (15.4%) viewed the context as, knowledge of their basic arithmetic skills wouldn’t enhance their performance, (84.6%) opined that they will perform well in financial related courses. This implies that addition, subtraction, division and multiplication skills of the respondent will go a long way in coping effectively in financial accounting courses.

Respondents of (31.6%) moderate extent, (34.7%) the high extent and (33.6%) low extent, asserted to the context of attending financial accounting classes to other compulsory courses, (31.6%) who were minority was on the other side of the majority that pulled (68.3%). The implication is that financial accounting is more important to them compared to other compulsory courses since entrepreneurial activities are synonymous to business management .i.e there is a high level of interest in having financial related courses as a required.

5. CONCLUSION

Even amid excellent work is done, there is still room for problem identification and a note of enquiry, which always mean an indication for progress and development. The University Senate, pioneer and current staff of the centre had done excellently well by initiating and making sure the programme evolve, even in the space of non-existence and championing entrepreneurship programme at postgraduate level in Nigeria. The germane question one would ask is "making financial accounting a compulsory course would put the job of accountants at their enterprise into jeopardy/ thin line"? The answer is NO, the reason being that the recommended topics to be taught are only basic financial accounting which can help 'to reduce fraudulent activities that may arise, to make an effective investment decision and have the foreknowledge of what the financial position could be at the end of the financial year’.

Taking a second look at the system, the centre can do more in the aspect of reviewing the two financial related courses by including basic financial accounting, so that non-accounting base students can know the concept from basic to complex (financial management and management theory) as their current and future entrepreneurial activities may demand.

Moreover, financial accounting has become a necessity, since it’s one of the potential skills needed to increase entrepreneurial skills. The diverse opinion was sought on this issue; they all completely agreed that financial accounting should be made compulsory courses for both academic and non-academic students.

In a nutshell, all the respondent want to see the centre making financial accounting a compulsory course despite most students do run away from any mathematically related courses.

6. RECOMMENDATION

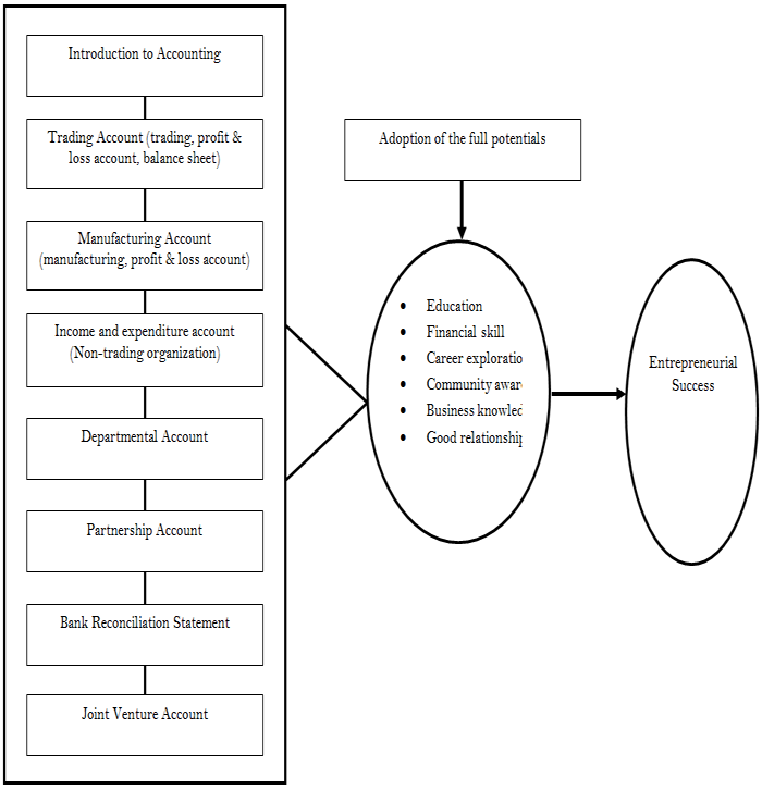
Based on careful assessment of the financial-related courses (financial management and management theory) being taught, the majority of the entrepreneurship students that have no accounting background find it difficult to cope, and one of the underlying factors to this, is that they were not exposed to the basic that could help in the knowledge of the complex and that they were not from accounting discipline. In these light, here are the basic topics that ought to be designed to expose the wardens/students to the basic financial accounting, that will aid and enhance their financial and entrepreneurial skills, as well as being advantageous to them; Introduction to Accounting. Trading, profit and loss account, and balance sheet. Manufacturing Account (manufacturing, profit and loss account). Income and Expenditure Account (for non-trading organizations). Departmental Account, Partnership Account, Bank Reconciliation. Statement and Joint Venture Account.

REFERENCES

Akinyemi, B., A. Okoye and F. Izedonmi, 2015. History and development of accounting in perspective. International Journal of Sustainable Development Research, 1(2): 14-20.

Akuhwa, P.T., C.A. Gbande, B.S. Akorga and Z.S. Adye, 2015. Knowledge-based entrepreneurship and globalization: Correlates for the wealth of nations and perspectives from Nigeria. Open Journal of Applied Sciences, 5(8): 460-484.Available at: https://doi.org/10.4236/ojapps.2015.58046.

Baskerville, R.F., 2003. Hofstede never studied culture. Accounting Organizations and Society, 28(1): 1-14.Available at: https://doi.org/10.1016/s0361-3682(01)00048-4.

Cooper, A.C., 1995. Challenges in predicting new venture performance. (H. Bull, Thomas, & G. E. P. on T. B. Willard, Eds.). London: Elsevier Science Ltd.

Cummings, L. and C. Patel, 2009. Chapter 3 research methodology. In A. M. Farrell (Ed.), Chapter 3 Research methodology: Managerial Attitudes toward a Stakeholder Prominence within a Southeast Asia Context (Studies in Managerial and Financial Accounting. Emerald Group Publishing Limited. pp: 53–87.

Davidsson, P. and B. Honig, 2003. The role of social and human capital among nascent entrepreneurs. Journal of Business Venturing, 18(3): 301-331.Available at: https://doi.org/10.1016/s0883-9026(02)00097-6.

Garg, M.C., 2016. Financial accounting : Meaning, nature and role of accounting. In Accounting for Managers. India: Kalyani Publishers. pp: 11–17.

Godfrey, J., A. Hodgson, J. Hamilton and A. Tarca, 2010. Accounting theory construction. In accounting theory. 7th Edn., Milton Qld, Australia: John Wiley & Sons. pp: 9.

Guatam, M.K. and S.K. Singh, 2015. Entrepreneurship education: Concept , characteristics and implications for entrepreneurship education. Academic Seminar (An International Journal of Education), 5(1): 21-35.

Kruger, M., 2004. Creativity in entrepreneurship domain. South Africa, Pretoria: University of Pretoria. pp:12-18.

Onuma, N., 2016. Entrepreneurship education in Nigerian tertiary institutions: A remedy to graduates unemployment. British Journal of Education, 4(5): 16-28.

Owens, M., 2017. What are the basic agile principles? Available from https://bizfluent.com/about-5121481-basic-accounting-theories.html.

Rusu, S., F. Isac, R. Cureteanu and L. Csorba, 2012. Entrepreneurship and entrepreneur: A review of literature concepts. African Journal of Business Management, 6(10): 3570-3575.Available at: https://doi.org/10.5897/ajbm11.2785.

Simpeh, K.N., 2011. Entrepreneurship theories and empirical research: A summary review of the literature. European Journal of Business and Management, 3(6): 1-8.

Stevenson, H. and S. Harmeling, 1990. Entrepreneurial management's need for a more “chaotic” theory. Journal of Business Venturing, 5(1): 1-14.Available at: https://doi.org/10.1016/0883-9026(90)90022-l.

Tambari, M. and M. Popnwin, 2017. The role of entrepreneurial education in the reduction of unemployment among Nigerian Graduates. International Journal of Scientific & Engineering Research, 8(11): 333-345.

Uzo-Okonkwo, N.H., 2013. Entrepreneurial competencies needed by NCE business teacher education Graduates in Anambra State. Abakaliki: Ebonyi State University.

Online Science Publishing is not responsible or answerable for any loss, damage or liability, etc. caused in relation to/arising out of the use of the content. Any queries should be directed to the corresponding author of the article.