Index

ABSTRACT

Financial education is expected to provide with an understanding of the importance of economic values to students economic behavior. This research is motivated by the low economic behavior of students, especially in financial management, such as a consumptive lifestyle without planning, borrowing high money without being able to pay it and other negative economic behavior. The purpose of this study was to determine the factors that influence the economic behavior of economic education college students in Palangka Raya, Central Kalimantan, Indonesia. The scientific method used for this research is quantitative. The population of this research is all coleege students of economic education in Palangka Raya who are familiar with the internet, because the research instruments are distributed to respondents through Google form. The sample is ten times the number of indicators in this case totaling 150 college students. To analyze the fix or not the model used F regression test. To determine the significance of the t test used, and to determine the contribution of independent variables to the dependent used the R square test. Based on the results of data analysis, it is concluded that there is a positive and significant influence between economic education and economic literacy on economic behavior both partially and simultaneously. Economic education variables make a greater contribution to economic behavior. Economic education and economic literacy are factors that contribute to economic behavior by providing an understanding of the importance of knowing the benefits and financial risks that college students do.

Keywords: Financial behavior, College students.

DOI: 10.20448/801.42.380.391

Citation | Rinto Alexandro (2019). Factors Affecting Student Financial Behavior in Indonesia. American Journal of Social Sciences and Humanities, 4(2): 380-391.

Copyright: This work is licensed under a Creative Commons Attribution 3.0 License

Funding : This study received no specific financial support.

Competing Interests: The author declares that there are no conflicts of interests regarding the publication of this paper.

History : Received: 14 June 2019 / Revised: 24 July 2019 / Accepted: 29 August 2019 / Published: 27 September 2019 .

Publisher: Online Science Publishing

Highlights of this paper

  • This research is motivated by the low economic behavior of students, especially in financial management, such as a consumptive lifestyle without planning, borrowing high money without being able to pay it and other negative economic behavior.
  • The purpose of this study was to determine the factors that influence the economic behavior of economic education college students in Palangka Raya, Central Kalimantan, Indonesia.

1. INTRODUCTION

Economic education is needed by students. Not without reason, because economic education is an absolute prerequisite for building individual behavior in order to be able to empower resources, bring lots of innovative and creative opportunities, and maximum potential in fulfilling needs with good financial management. Educational experts and economists begin to investigate the causes and effects of understanding individual economic behavior, especially among students, why their planning for a good lifestyle is difficult to realize but very little investment or saving behavior. "The researchers' review revealed that many students were unfamiliar with the most basic economic concepts needed in making decisions about saving and investing. Economic education such as financial blindness is widespread: young people seem to lack understanding of these economic concepts (Lusardi and Mitchelli, 2007).

Phenomenon in developing countries, adolescent lifestyles that are not matched by economic capacity make some of them and unemployment have high debt (McQuaid and Egdell, 2010). Even in developed countries like the United States, young people, especially vulnerable students, commit large loans to education, lifestyle, and this is an obstacle to economic growth. Williams and Oumlil (2015) explains that, "This age is more vulnerable to being removed from the formal and regulated financial sector and cannot take advantage of financial service providers (for example lack of access to finance, insurance and official financial services)." The main reason for this exception is due to lack of understanding or familiarity with formal financial institutions. "And what is most worrying is it seems that some of them do not have good information and knowledge about their mortgage loan requirements. The majority of them do not have economic literacy, specifically good financial literacy, financial education, and basic economic principles"(Lusardi, 2011). Surely this problem is one of the factors why economic education becomes very important in building good student character so that the economic behavior will lead to positive things. Based on information sources obtained from the World Bank Bilal Husnain Zia, "that there are 2 billion children of the world's population who still do not access financial institutions (unbaked). They are the target of financial literacy and the majority are young people. ”Until now, financial literacy by the government tends to be done randomly, out of focus, and generally. Financial literacy is targeted at young people around 27%, small and medium enterprises 12%, and women 13.6%. Therefore a new breakthrough is needed in carrying out economic literacy approaches to be more focused and coordinated. Although the facts in the hand revealed various obstacles that emerged. Not enough time slot to do it in school / university. Ideally entered as a curriculum as in several countries such as New Zealand and South Africa. According to OECD organization data, country development will develop if it is classified as good financial literacy (Lubis, 2015).

Education is one of the main industries in the country and is a major center of printing for knowledgeable young generation for digital economic and financial development. The total number of registrants in the National Higher Education Entrance Examination (SNMPTN) in 2018 reached around 139,015 registrants, as can be seen in the Table 1:

Table-1. Registration from the regular education institution or SNMPTN for 2017-2018.
No
Details
2017
2018
Total (people)
%
Total (people)
%
1
Total registrants
Be accepted
Not accepted
517.166
586.155
101.906
19.70
110.946
18.93
415.290
80.30
475.209
81.07
2
Applicants of educational scholarship
130.854
144.450
Received from educational scholarship applicants
27.058
20.68
28.069
19.43
Total revenue
128.964
139.015

Source: Ristekdikti (2018).

This study aims to show more literature studies on the development model of the effects of economic education and economic literacy on economic behavior among students. Economic education and economic literacy have positive effects on consumer behavior (Risnawati et al., 2018). These two factors are one of the triggers for millennial generation of economic literacy. That is, it is important to provide economic education and economic literacy among students.

Both of these factors require a more concrete understanding. So that the development model that the researchers present in the discussion is later expected to be able to express in a straightforward manner how economic literacy and economic education affect students' economic behavior. This is important considering the rapid development of technology. Self-adjustment and qualified capabilities are needed to be able to survive in the condition of the global economy.

The findings of Juliana and Syahrudin (2014); Wulandari and Narmaditya (2015) and Murniatiningsih (2017) explain the effect of economic literacy on students that economic education has a positive influence on their economic behavior. Economic literacy is instilled as early as possible so that they learn to apply good economic behavior starting from the level of education in the educational environment.

In addition, the application of economic literacy can influence student behavior in determining their lifestyle in a more positive direction such as saving and starting a business (Drifanda, 2018; Padmawati, 2018). In other words lifestyles with economic literacy allow fairly high expectations for investment behavior and avoid consumptive lifestyles and debt and unemployment. The main problems faced as referred to in previous studies are the majority of students having high levels of debt, consumer lifestyles and modernity, low economic literacy and this can be one of the obstacles to economic growth. Based on a survey from the Financial Services Authority, only 28% of students have an understanding of financial literacy. Students do not fully understand the benefits and risks faced by their behavior. Ormrod (2008) states clearly about the behavior of early adolescents that most of their social acceptance and physical appearance are far more important than academic competence. This can cause problems in the world of education. Students who are not focused on their future by not focusing on their education, how they will empower their potential. Behavior like this must be addressed. In addition, the transition to adolescence transmitted by parents through traits (genes) influences thinking and behavior during adolescence, then it will also be influenced by interactions with the surrounding environment. Then it is necessary to create an educational environment at home, the surrounding environment, and other strategic areas to be able to help shape good economic behavior for students. With a high number of student admissions from SNMPTN, this is a potential and economic asset. If it is not directed properly, it will create new problems, especially unemployment. Given the characteristics of the economic behavior of the younger generation will determine future well-being and patterns of good economic behavior. So that later it is expected that there will be a positive policy for research results. Because the era of the digitalization industry is currently demanding the world of education is able to print a generation of economic literacy to improve skills in the digital realm.

2. TEORY

2.1. Basic Concepts of Economic Behavior

The basic concepts in economic behavior are closely related to so-called 'non-cognitive skills' or soft skills' in the education economics literature. "Economic behavior combines insights from psychology and sociology into standard economic theory to understand human behavior"(Rabin, 1998; Vigna, 2009). Collaboration between these two fields shows that, "People have non-standard preferences (eg fairness, time inconsistency , and depend on references), they have non-standard beliefs (for example, they are over-confident with their abilities) and they are involved in making non-standard decisions by responding choice framing or emotional self"(Vigna, 2009).

"Soft skills have a scope including personality traits, goals, motivations, and preferences that are valued in the labor market, in schools, campus environments and many other domains"(Heckman and Kautz, 2012).
Human behavior in the field of educational economics recognizes cognitive skills (as measured by academic and non-academic achievement tests) and soft skills (personality traits are not adequately measured by achievement tests) as equally important drivers of economic behavior seen as multi-dimensional. Some standard economic models by integrating concepts of economic and experimental behavior, "including 1) self-control, 2) willingness to compete, 3) intrinsic motivation, and 4) self-confidence. Economic behavior will help understanding the complexity of investment and educational outcomes, and add insights gained from the educational context "(Koch and Nielsen, 2015). Individual economic behavior standards have a correlation to the problem of self-control or self-use. Several studies of economic behavior that are assessed with current educational attentions focus on student educational achievement and scientific discipline references. With predictors of academic success influenced by patience, namely the ability to postpone satisfaction (Shoda et al., 1990) extrinsic motivation (incentives to work well) (Leuven et al., 2010) and intrinsic (self-confidence and self-esteem) (Benabou and Tirole, 2003) or the problem of self-control is the ability to build individual confidence, and time preference can also explain major educational decisions and dropping out of school (Oreopoulos, 2007). While the economic behavior of education is an effort to develop the benefits and opportunities of education and prevent obstacles that may occur for long-term welfare for students given the students' decision making in making long-term decisions is relatively poor (Lavecchia et al., 2016).

2.2. Characteristics of Economic Education

Samuelson and Nordhaus (1992) states that economics is the study of how humans and society choose to use money or not, utilize productive resources, and produce commodities over time. While education is explained by Webster (1962) as a process of training and developing knowledge, skills, thinking power, and characteristics, especially through formal education.

“Education enhances important individual outcomes such as lifetime earnings and a good business career” (Heckman et al., 2006). “The field of educational economics recognizes that cognitive skills (as measured by test scores) and soft skills have the same importance for educational achievement. Soft skills are generally used as parameters in utility functions or production functions”(Koch and Nielsen, 2015).

Figure-1. Standard economic model of the concept of economic behavior.

Source: Koch and Nielsen (2015).

As the Figure 1 above explains that the concept of economic behavior is influenced by the ability to control themselves well, be able to compete in a healthy manner in the global industry, have a strong self-motivation against all obstacles and challenges in business / business, and have the confidence to adapt to the surrounding environment. Economic education can be obtained at academic levels such as schools and colleges. According to Akerlof and Kranton (2002)" a place to gain knowledge such as school can avoid bad behavior and encourage broader ideals. But the weakness of education is that schools are not able to promote the skills needed in economic behavior to the fullest."

Implementation of education is the result of learning obtained through the learning process based on the ability of students to absorb and understand a learning material from educators such as teachers and lecturers. According to Sukmadinata (2007) "Learning outcomes are the realization or expansion of one's potential skills or capacities."

Behavioral economics has three main themes or sub-topics consisting of, "1) Heuristics or decision making based on changing advice and not a fixed logita, 2) A framework consisting of a collection of anecdotes and stereotypes that form mental emotional filters used by individuals to understand and respond to an event, and 3) Market waste includes price errors and non-rational decision making"(Shefrin, 2000).

There is a fundamental difference between adolescents with adulthood in economic activities, especially their financial abilities that are immature in making decisions. "Adolescents tend to look for sensations because of the influence of their group peers or peers, so that they face various financial risks (Cauffman and Steinberg, 2000).While the external factors that influence consist of; 1) Social Culture; 2) Social Classes; 3) Reference Groups; and 4) Economic Environment. Social class includes the upper class or high-income who tends to luxury lifestyle, the middle class will apply consumption with sufficient quality, and the low class has a tendency to prioritize quantity over the quality of goods / services"(Kotler and Amstrong, 2006).

2.3. Economic Literacy

The socialization of economic literacy was first introduced by the National Council for Economic Education of the United States of America NCEE (The National Cuncill on Economic Education).

According to Mathews (1990) economic literacy is a general term used to assume the ability of humans or individuals to recognize and use basic economic concepts and economic mindsets that aim to improve welfare. Marina et al. (2014) explains that economic literacy refers to the ability of individuals to learn and use productive resources. Economic literacy can be used to make economic decisions in various aspects in terms of assets (Jappelli, 2010) debt (Lusardi and Tufano, 2009) and micro (Mishkin, 2008).

Economic literacy is positively related to economic learning where the formation of economic attitudes and behaviors is the goal to be achieved in formal and informal economic education. According to Walgito (1994) "Dominant behavior is behavior that is formed, acquired and learned through a series of learning processes."

The Council for Economic Education states that there are 20 economic literacy standards, which are in Table 2.

“The implementation of economic literacy can direct individual economic behavior to be more positive. This is done by reading books on economics, attending financial management training, looking for economic education references and using other supporting educational applications”(Padmawati, 2018).

By having basic knowledge, individuals can manage their economic activities intelligently and are able to be rational. Sina (2013) explains that, “For the creation of crystallized values ​​in behavior, economic literacy is needed because in principle economic literacy is the tool needed to change behavior from not intelligent to intelligent. Such as investment and saving behavior and ways to meet the needs of a good life”.

Table-2 . Economic literacy standard.
No
Komponen
Provisions
Standards of economic behavior
1
Scarcity
Limited productive resources.
limit individual ownership and consumption of resources.
2
Decision-making
Economic decision making.
Make decisions that provide the possibility of profit from managing resources, considering aspects of benefits and operational costs.
3
Allocation
Individuals and organizations routinely use different decision-making systems in production.
Determine what should be produced, how it should be produced, and who will consume it.
4
Incentive
Rewards or penalties received in economic activities.
Incentives or penalties can affect someone’s behavior.
5
Trading
Trade takes place when two parties conduct economic transactions.
Individuals recognize what benefits will be obtained and compare the benefits to be gained and the costs to be incurred.
6
Specialization
Increased production.
Concentrate the production of goods and services, recognize the special skills or strengths that are able to produce maximum profit.
7
Market and prices
Buyers and sellers interact.
Determine market prices
8
Role of price
Provides benefits when there is a change in demand and supply market prices will adjust.
Understanding the role of prices can help make better choices as producers and consumers.
9
Institution / institution
Institutions develop and are created to help achieve economic goals.
Established various important institutions such as banks, companies and trade unions with economic objectives.
10
Money and inflation
Money as a medium of exchange. Inflation is an increase in the overall price level that reduces the value of money.
Using money for economic activity.
11
Interest rate
Affects loans and savings.
Adjusting interest rates with inflation, high and low interest rates can balance the amount of savings and loans of economic actors.
12
Income
The majority is determined by the market value of the productive resources sold.
Workers will get an income directly on the value of the output they produce.
13
Entrepreneurship
Invest and risk your time, money and effort to start a business.
Reducing unemployment, creating innovation, and helping economic growth.
14
Economic growth
Investment, machinery, technology, health, education and training stimulate economic growth.
Individuals or groups can improve living standards in the future.
15
The role of government and market failure
the market is not always able to meet market demand. The government has a role in regulating economic activity.
Consumers and sellers do not always get profits sometimes will lose money because of the prices formed by the market.
16
Government failure
Government economic policies are not always effective, when the costs determined are greater than the benefits obtained
Economic actors are required to know the benefits and costs of alternative public policies, and assess who benefits and bears the costs of whether they are harmful or harmful.
17
Economic fluctuations
Changes in the level of maximum economic activity have a large impact on people’s welfare, employment opportunities, income levels, and prices.
Understand the possible causes of economic change and how these changes can produce economic problems.
18
Unemployment and inflation
Inflation is bad for economic actors.
Ability to survive, find work and prepare a business.
19
Fiscal and monetary policy
Policies made to tackle inflation.
Reducing the amount of money circulating in the community, influencing government revenues and expenditures.
20
Competition and market structure
Influence the level of behavior and company performance.
The seller can influence the price and the number of goods in the market.

Source: The council for economic education.

3. RESEARCH METHODS

This research uses quantitative methods, namely research methods that use the process of processing data in the form of numbers as an analytical tool to carry out scientific research studies (Kasiran, 2008). The research sample is all economic education students in Indonesia who already understand technology, are able to use judged or internet. The sample is determined as much as 10 times the number of research indicators, which is 150 people. Data collected using survey methods. The instrument was developed based on a grid and indicators of the theory that had been developed in a theoretical framework. Before the instrument is used the validity and reliability are tested. Data that has been collected will be tested using classic assumptions including normality, homogeneity, linearity, and multicollinearity. The null hypothesis is tested by a two-predictor regression test. To test the closeness or significance of the influence used t test (Sugiyono, 2013).

4. RESEARCH RESULT

Based on the results of data analysis the significance of the effect of economic education on economic behavior can be seen in Table 1.

Table-3 . T test results between economic education on economic behavior.
Model
 
Unstandardized
coefficients
Standardized coefficients
 
 
1
 
B
Std. error
Beta
t
Sig.
 
(Constant)
81.568
4.310
18.926
.000
 
X_1
.341
.072
.362
4.718
.000
a. Dependent variable: Y

Source: Data processed 2019.

The Table 3 shows that the effect of economic education on economic behavior is significant with a t count of 4.178 with a significance of 0.00 <from 0.05. Thus, H01 which states that, there is no significant effect between economic education on economic behavior is rejected, and Ha1 which states that, there is a significant effect between economic education on economic behavior is accepted.

Table-4. The contribution of economic education variables to economic behavior.
Model
R
R square
Adjusted R square
Std. error of the estimate
1
.362a
.131
.125
9.52125
a. Predictors: (Constant), X_1

Source: Data processed 2019.

The contribution of economic education variables to economic behavior was (Adjusted R square) of 12.5%. While the rest is determined by other variables not included in the research model.

Table-5. T test results between literacy on economic behavior.
Model
 
Unstandardized
coefficients
Standardized coefficients
 
 
1
 
B
Std. error
Beta
t
Sig.
 
(Constant)
84.699
5.417
15.637
.000
 
X_2
.367
.085
.334
4.316
.000
a. Dependent variable: Y

Source: Data processed 2019.

The Table 5 shows that the effect of economic literacy on economic behavior is significant with t arithmetic of 4.316 with a significance of 0.00 <from 0.05. Thus, H02 which states that, there is no significant effect between economic literacy on economic behavior is rejected, and Ha2 which states that, there is a significant effect between economic literacy on economic behavior is accepted.

Table-6. Contribution of economic literacy variables to economic behavior.
Model
R
R square
Adjusted R square
Std. error of the estimate
1
.334a
.112
.106
9.62438
a. Predictors: (Constant), X_2

Source: Data processed 2019.

The contribution of economic literacy variables to economic behavior is (Adjusted R square) of 10.6%. While the rest is determined by other variables not included in the research model.

Table-7. Results of education regression analysis and literacy on economic behavior.
Model
 
Sum of squares
df
Mean square
F
1
Regression
2116.878
2
1058.439
11.683
Residual
13317.956
147
90.598
Total
15434.833
149
a. Predictors: (Constant), X_2, X_1
b. Dependent variable: Y

Source: Data processed 2019.

The results of the regression analysis between economic education and economic literacy on economic behavior, obtained an F reg of 11.683 with a significance level of 0.00. Means the model of the relationship between economic education and economic literacy on economic behavior is fixed. That is, the variables of economic education and economic literacy are really able to be used to predict variables of economic behavior.

Table-8. T test results between education and literacy on economic behavior.
Model
 
Unstandardized coefficients
Standardized coefficients
t
Sig.
 
 
B
Std. error
Beta
1
(Constant)
76.122
6.763
11.255
.000
X_1
.668
.322
.709
2.078
.039
X_2
.391
.375
.356
1.045
.298
a. Dependent variable: Y

Source: Data processed 2019.

The Table 8 shows that the effect of economic education and economic literacy on economic behavior is significant with a t count of 11,255 with a significance of 0.00 <from 0.05. Thus, H03 which states that, there is no significant effect between economic education and economic literacy simultaneously on economic behavior is rejected, and Ha3 which states that, there is a significant influence between edconomic education and economic literacy on accepted economic behavior.

Table-9. Contribution of education variables and economic literacy to economic behavior.
Model
R
R square
Adjusted R square
Std. error of the estimate
1
.370a
.137
.125
9.51832
a. Predictors: (Constant), X_2; X_1_Economic_Education

Source: Data processed 2019.

The contribution of economic education and economic literacy towards simultaneous economic behavior is (Adjusted R square) of 12.5%. While the remaining 87.5% was determined by other variables not included in the research model.

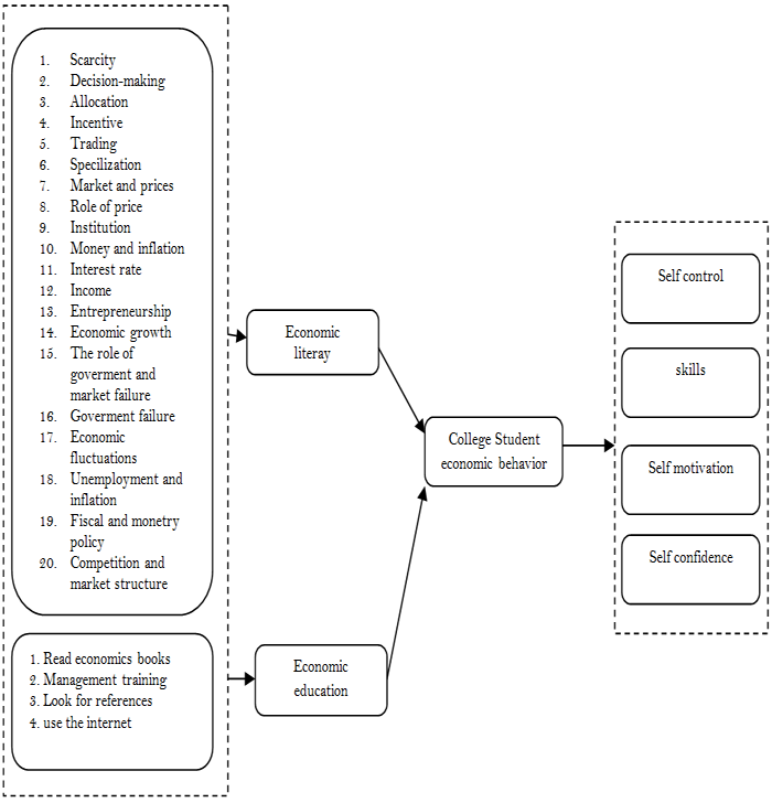
Development model based on economic literacy standards and economic education on the economic behavior of college students. The model refers to the results of previous research and research and from the basic concepts of the two factors, as follows:

Figure-2. Models of economic literacy development and economic education against college student economic behavior.

Source: Data procesed, 2019.

Based on the Figure 2, it can be obtained that with the standard of economic behavior and economic education, economic behavior of students will form the characteristics of good behavior, especially in financial management. Because both factors contribute to students' understanding of the importance of the benefits and risks they will face if they do not have economic liability and a qualified economic education.

The results of this study are consistent with the findings of Juliana and Syahrudin (2014), Wulandari and Narmaditya (2015) and Murniatiningsih (2017) who explain that economic literacy and economic education have a positive effect on student economic behavior. In addition, Walgito (1994) who said that, "Economic literacy is positively related to economic behavior. In other words, economic behavior is formed by internalized economic literacy. Economic behavior is influenced by a series of learning processes in the form of economic education."

The results of this study are also corroborated by findings (Padmawati, 2018) which say that, "Economic literacy can direct individual economic behavior to be more positive. The process of reading economic books, following management training, looking for economic references, using internet applications can influence economic behavior. also economic education through the process of education in schools / universities, in the community and in families able to influence economic behavior. "

The results of this study also confirm the findings of Sina (2013) by having basic knowledge, individuals can manage their economic activities intelligently and are able to be rational.

5. CONCLUTION

The results of this study concluded, 1) there was a positive and significant influence between economic education on economic behavior of economic education students, 2) there was a positive and significant effect between economic literacy on economic behavior of economic education students, 3) there was a significant influence between economic education and simultaneous economic literacy on the economic behavior of economic education students.

Economic education has a greater influence than economic literacy in influencing economic behavior. This happens because economic education is more programmatic, especially economic education in the school environment. education in the family environment and in the community environment will be able to further assist students of economic education in behaving properly in the economy.

REFERENCES

Akerlof, G.A. and R.E. Kranton, 2002. Identity and schooling: Some lessons for the economics of education. Journal of Economic Literature, 40(4): 1167-1201.Available at: https://doi.org/10.1257/.40.4.1167.

Benabou, R. and J. Tirole, 2003. Intrinsic and extrinsic motivation. The Review of Economic Studies, 70(3): 489-520.

Cauffman, F. and L. Steinberg, 2000. Researching adolescents judgment and culpability. In T. Grisso & G. Schwaz (Eds.), Youth on trial: A development perspective on juvinile. Chicago: The University of Chicago. pp: 325-343.

Drifanda, V., 2018. The influence of economic literacy and peers on the consumption behavior of students of the University of PGRI education in Semarang. Equilibria Education: Journal of Economic Education, 3(1): 36-41.

Heckman, J.J. and T. Kautz, 2012. Hard evidence on soft skills. Labour Economics, 19(4): 451-464.Available at: https://doi.org/10.1016/j.labeco.2012.05.014.

Heckman, J.J., L.J. Lochner and P.E. Todd, 2006. Earnings functions, rates of return and treatment effects: The Mincear equation and beyond. Handbook of the Economics of Education. North Holland Amterdam: Elvisier B. V, 1: 307-458.

Jappelli, T., 2010. Economic literacy: An international comparison. CFS Working Paper No. 218.

Juliana, U.M. and H. Syahrudin, 2014. The influence of economic literacy on the consumption behavior of Fkip Untan economic education college students. Journal of Education and Learning Untan, 3(3): 1-14.

Kasiran, M., 2008. Reflections on development of understanding and preparation of research methodologies. East Java: UIN Malang Press.

Koch, A. and H.S. Nielsen, 2015. Behavioral economics of education. Journal of Economic Behavior & Organization, 115: 3-17.Available at: https://doi.org/10.1016/j.jebo.2014.09.005.

Kotler, P. and G. Amstrong, 2006. Principle of marketing. 14th Edn., New Jersey: Prentice-Hall, Inc.

Lavecchia, A.M., H. Liu and P. Oreopoulus, 2016. Chapter 1 - behavioral economics of education: Progress and possibilities. Handbook of the Economics of Education, 5: 1-74. Available from https://doi.org/10.1016/B978-0-444-63459-7.00001-4.

Leuven, E., H. Oosterbeek and V.D.B. Klaauw, 2010. The effect of financial rewards on students' achievement: Evidence from a randomized experiment. Journal of the European Economic Association, 8(6): 1243-1265.Available at: https://doi.org/10.1111/j.1542-4774.2010.tb00554.x.

Lubis, U., 2015. Young people need to be financially literate. Available from https://www.rappler.com/world/regions/asia-pacific/indonesia/96092-anak-muda-melek-keuangan-ojk [Accessed June 12 2015].

Lusardi, A., 2011. Americans' financial capability (No. w17103). National Bureau of Economic Research.

Lusardi, A. and O.S. Mitchelli, 2007. Financial literacy and retirement preparedness: Evidence and implications for financial education. Business Economics, 42(1): 35-44.Available at: https://doi.org/10.2145/20070104.

Lusardi, A. and P. Tufano, 2009. Debt litercy, financial experience, and overindebtedness. NBER Working Paper No. 14808.

Marina, M., B. Sugeng, H. Wahyono and J.G. Nirbito, 2014. Economic literacy for the basic of organizational performance improvement from Muhammadiyah hospital Indonesia. Journal of Asian Scientific Research, 4(11): 664-676.

Mathews, L.G., 1990. Promoting economic literacy: Ideas for you clasroom. Paper Prepared for the 1999 AAEA Annual Meeting Nashville, Tennessee.

McQuaid, R. and V. Egdell, 2010. Financial capability-evidence review. Employment Research Institute. pp: 1–37. Available from https://www.napier.ac.uk/research-and-innovation/research-search.

Mishkin, F.S., 2008. Money economics, banking and financial markets issue 8. Jakarta: Salemba Empat.

Murniatiningsih, E., 2017. The effect of student economic literacy, economic learning outcomes, and peers against consumption behavior of state junior high school students in West Surabaya. Journal of Educational Economics and Entrepreneurship, 5(1): 127-156.

Oreopoulos, P., 2007. Do dropouts drop out too soon? Wealth, health and happiness from compulsory schooling. Journal of Public Economics, 91(11-12): 2213-2229.Available at: https://doi.org/10.1016/j.jpubeco.2007.02.002.

Ormrod, J.E., 2008. Educational psychology developing learners. 6th Edn., (Educational Psychology). Terj. Amitya Kumara. Jakarta: Erlangga, 2.

Padmawati, M.Y., 2018. Implementation of economic literacy in student lifestyles of accounting education study program faculty of teacher training and education, University of Muhammadiyah Surakarta class of 2014. Naskah Publikasi: Universitas Muhammadiyah Surakarta. pp: 1-10.

Rabin, M., 1998. Psychology and economics. Journal of Economic Literature, 36(1): 11-46.

Risnawati, M., U.W. Sri and C. Wardoyo, 2018. Effects of family economic education, lifestyle, individual modernity, and economic literacy on consumptive behavior of students. Educational Journal: Theory, Research, and Development, 3(4): 430-456.

Ristekdikti, 2018. Performance report DITJEN BELMAWA Available from https://belmawa.ristekdikti.go.id/wp-content/uploads/2019/05/LAKIN-BELMAWA-2018.pdf.

Samuelson, P.A. and D. Nordhaus, 1992. Economic macro. 14th Edn., Terj. Jakarta: Erlangga, Haris Munandar.

Shefrin, H., 2000. Beyond greed and fear: Understanding behavioral finance and the psychology of investing. Boston, Massachusetts: Harvard Business School Press.

Shoda, Y., W. Mischel and P. Peake, 1990. Predicting adolescent cognitive and self-regulatory competencies from preschool delay of gratification. Developmental Psychology, 26(6): 978-986.Available at: https://doi.org/10.1037//0012-1649.26.6.978.

Sina, P.G., 2013. Analysis economic litercy. Journal of Economics Science, 11(1): 25-33.

Sugiyono, 2013. Qualitative and quantitative quantitative research methods and R&D. Bandung: Alfabeta.

Sukmadinata, N.S., 2007. Psychological basis for educational process. Bandung: Remaja Rosdakarya.

Vigna, D.S., 2009. Psychology and economics: Evidence from the field. Journal of Economic Literature, 47(2): 315-372.Available at: https://doi.org/10.1257/jel.47.2.315.

Walgito, B., 1994. Social psychology. Yogyakarta: Andi Offset.

Webster, N., 1962. Webster’s new twentieh century dictionary. United States: World Publishing.>

Williams, A.J. and B. Oumlil, 2015. College student financial capability: A framework for public policy, research and managerial action for financial exclusion prevention. International Journal of Bank Marketing, 33(5): 637-653.Available at: https://doi.org/10.1108/ijbm-06-2014-0081.

Wulandari, P. and B.S. Narmaditya, 2015. The effect of family economic education on student consumption behavior. Prosiding Seminar Nasional. pp: 785-788.

Online Science Publishing is not responsible or answerable for any loss, damage or liability, etc. caused in relation to/arising out of the use of the content. Any queries should be directed to the corresponding author of the article.