Index

ABSTRACT

Regional autonomy has an important role in terms of providing local policies and regulations on the sustainability of the MSMEs sector. The existence of regional policies through good decentralization will provide progress for the people's economy. In the last 10 years since 2009-2019, several studies conducted in Kediri City as one of the regions of regional autonomy showed that most of the problems that arose in an effort to empower MSMEs from 4 main aspects namely, 1) internal MSMEs risk problems, 2) the risk of uncertainty or business climate, and 3) dependence on natural resources, and 4) the role of local government. To better understand the root causes and contribute to problem solving through strategy management, researchers use literature studies. Literature studies are expected to provide a clear picture of this. The results revealed that the contribution of regional autonomy in encouraging the growth of MSMEs can be done through 6 strategic indicators namely business capital, business climate, business protection, training and the establishment of special institutions, promotion and the economy is 'green'.

Keywords: Regional autonomy, UMKM, Kediri city.

DOI: 10.20448/801.42.407.417

Citation | I Gusti Gede Heru Marwanto (2019). Regional Autonomic Contribution in Encouraging MSMEs Growth in City of Kediri, East Java, Indonesia. American Journal of Social Sciences and Humanities, 4(2): 407-417.

Copyright: This work is licensed under a Creative Commons Attribution 3.0 License

Funding : This study received no specific financial support.

Competing Interests: The author declares that there are no conflicts of interests regarding the publication of this paper.

History : Received: 12 June 2019 / Revised: 29 July 2019 / Accepted: 29 July 2019 / Published: 1 October 2019 .

Publisher: Online Science Publishing

Highlights of this paper

  • Regional autonomy has a role as a policy maker for the empowerment of the MSME sector.
  • Good regional autonomy governance will have a positive impact on economic progress, especially through MSMEs.
  • The contribution of regional autonomy in driving growth UMKM can be done through 6 strategic indicators namely business capital, business climate, business protection, training and special formation institution, promotion and green economy.

1. INTRODUCTION

Micro, Small and Medium Enterprises (MSMEs) are community economic activities. In line with this, its existence is one of the veins of the economic sector in which the participation of the government also contributes to increasing the pace of the national economy through various economic policies.

The number of MSMEs throughout Indonesia is certainly quite a significant contribution to the progress of the economy. In addition, from this MSMEs productive workforce can be produced. For example, in the Province of East Java, with a number of MSMEs totaling 6,825,931 MSMEs with a total workforce of 11,117,439 (Department of Cooperatives & MSMEs). MSMEs are able to create new jobs and will be able to improve the welfare of the community if supported by the participation of local and central government, of course.

Kediri City is one of the East Java Province which has decentralized authority for its area. Through regional autonomy, the City of Kediri continues to strive to improve the MSMEs sector in order to improve the welfare of the people in the region so that poverty levels can be reduced and the regional budget can be increased so that later it can be allocated to various other sectors. Sourced from data from the Central Statistics Agency (BPS) through the Village Potential Survey (Podes) in 2018, especially the economic census. It seems that a variety of superior products from the MSMEs sector in Kota Kediri Regency are still not optimally empowered.

Based on previous studies the performance of the regional autonomy of the City and the influence of various other aspects as follows: The role of the government in empowering craftsmen of Bandar KidulIkats through capital participation, education and training has not yet reached optimal results (Rochmawati, 2015). In terms of licensing, the Kediri City Licensing Service Office (KPP) is among the 10 cities with the worst quality licensing services (KPPOD (Komite Pemantauan Pelaksanaan Otonomi DAerah) & BKPM (Badan Koordinasi Penanaman Modal), 2009) but in subsequent developments the City of Kediri succeeded in innovating the KPP so that it succeeded in breaking into the national top 10 ranking out of 245 regency cities in Indonesia (Mitchell, 2011). The low level of ownership of Business License (SIUP) of MSME actors in Kediri City due to people's perception of the difficulty of taking care of business establishment licensing (Pratama and Irianto, 2013). The economy of Kediri City is still dominated by the base sector is the industrial sector with an average LQ (location quotient) value of 2.75, the existence of PT. PDRB Salt Warehouse as an economic indicator with a dependency level is still above 70%, so it indirectly reduces the competitiveness of existing economic actors, while MSMEs are still in the non-base sector so that improvements are still being made (Bappenas, 2010). Climate businesses in the Creative Batik Industry have not been able to develop properly (Rini, 2015). The purpose of this study is to examine the extent of the development of MSMEs in the City of Kediri for the past 10 years. Look for the main point of previous research problems and look for solutions to renewal answers to the inhibiting and driving factors of MSMEs to date. Sourced from a variety of relevant research results and annual data on the Kediri City economic sector in 2018, researchers present the latest data and provide the results of tracking the right strategies to be implemented and can be done both MSMEs and local governments to help improve the MSMEs sector with performance and mutual agreement.

2. TEORY

2.1. The Role of Regional Autonomy and MSMEs

Business licensing including good public services and the provision of added value (vale added service), ease of service, "Business innovations carried out by KPP in improving the quality of licensing services in 2011 include: a) Innovations in the KPP work team by forming learning team, b) Innovation of the KPP information system, c) Innovation of the single id system for KPP users, d) Innovation of the KPP governance, e) Innovation of the KPP service at night, and f) Innovation in the form of a mobile public service (MPS) program that registered in the database of initiatives for good innovation (IGI) in the area of ​​licensing simplification (Pratama and Irianto, 2013).

The provision of added value consists of three types, namely: development of social caital, increasing in the skills baze, and  stimulazation of local economies (Mitchell, 2011).

2.2. Characteristics of MSMEs

The characteristics of MSMEs in Indonesia vary, this depends on the intended problem and the institutions related to this sector. The researchers discussed the role of regional autonomy, therefore the characteristics of the MSMEs in question are those that are related to regional autonomy, as follows:

2.2.1. Problems Faced by MSMEs in the Decentralized Region

MSMEs often face problems that make it difficult for the sector to survive in the face of competition and develop on an ongoing basis. This is caused by several things, including, namely, a) lack of working capital and business capital resources needed by MSMEs, b) limited human resources (HR) due to lack of skills and training as supporting factors causing MSMEs not well managed, c) weak network and relatively small business market capacity, d) Business climate that is not yet fully conducive, e) limited facilities and infrastructure of supporting businesses including in terms of science and technology, f) implications of regional autonomy, and bureaucracy and which has the authority in the growth and development of the MSMEs sector for example due to the imposition of high business taxpayers and difficulties in taking care of the administration of business establishment, g) the implications of free trade, where MSMEs are required to conduct production processes that meet certain quality standards and must have a comparative advantage over business competitors, and h) limited access markets and partnerships so that MSME products are produced can not be maximally marketed to various regions (Hafsah, 2004).

2.3. Risks that Must Be Faced by MSMEs

According to Jorion (1997) there are three types of risk in a business or business to develop and progress, namely: a) Business Risk is the risk faced by companies against the quality and superiority of their products circulating in the market. The emergence of innovation in the fields of technology, product design, and marketing, resulting in uncertainty in various business activities; b) Strategic Risk is a risk faced by businesses due to fundamental changes in the economic or political environment. This risk is difficult to predict because it is closely related to various macro issues outside the company; and c) Financial Risk, the risk arising from unpredictable financial market movements. This risk is related to losses that may be experienced by financial markets, for example the failure of "defaults" in financial bonds, losses due to interest rate movements.

In addition to the risks above, according to Abas (2007) there are 3 factors that influence business risk that may cause risk of loss. This uncertainty can be caused by the following factors; a) Economic uncertainty (economoc uncertainly caused); b) Uncertainty caused by nature (nature uncertainly caused); and c) Uncertainty caused by human behavior (human uncertainly caused).

The source of risk can be of many things and must be known and identified as a basis for risk management. "According to Godfrey (1996) there are several sources of risk that must be considered, namely, 1) Politics, the risk that comes from political policy. Example; government policies, public opinion, ideological changes, regulations, and others; 2) Environmental, namely the risks originating from the surrounding environment.Example; pollution, licensing, public opinion, internal / company policies, environmental impacts, and others; 3) Planning, namely the risk that comes from the business planning process.Example; licensing requirements, land use, social and economic impacts, public opinion; 4) Marketing, namely the risks originating from the marketing process. Example; demand (estimation), competition, customer satisfaction, trends and others; next is 5) Economic, which is the risk that comes from economic policy. Example; financial policy, taxation, inflation, interest rates, currency rates; 6) Financial, i.e. risks originating from corporate finance. Example; Bankruptcy, profits, insurance; 7) Natural, i.e. risks originating from nature. Example; soil conditions, weather, earthquakes, archaeological site findings; 8) Project, i.e. risks originating from project activities. Example; procurement strategies, performance requirements, standards, leadership, work plans, and others; 9) Technic, namely the risk of technical matters. Example; design completeness, operational efficiency, reliability; 10) Human, i.e. risks originating from humans. Example; procedural errors, incompetence, neglect, exhaustion, culture, etc. 11) Criminal, namely risk because of the potential for criminal activity. Example; destruction, theft, fraud, corruption; 12) Safety, i.e. risks associated with work safety. Example; hazardous substances, collisions, collapse, flooding, fires and explosions. "

2.4. Determine the Form of Ownership of MSMEs

Determining the form of business ownership is one of the top priorities in running a business. Therefore, understanding and experience of business is needed as a reference material in order to be able to measure themselves both in terms of capital and the ability to run a business. In addition, business growth strategies for making policies and management strategies after determining the desired form of business ownership are also needed. According to Blackburn et al. (2013), "Policy measures that promote the adoption of younger and larger-sized business plans have the greatest possible impact on facilitating business growth" (Blackburn et al., 2013).

2.5. Dependency

Dependency is a study of sociology whose main aspect is the existence of a community's interdependency pattern in the life of the nation. Generally it focuses on the problems of underdevelopment and the development of peripheral countries (pheriphery)"(Salam and Fadhilah, 2008). Prebish (1950) revealed that to be free from dependence, there are several solutions that can be done, among others, do industralization when they want to build themselves. Must be able to produce their own needs of production goods with government intervention. "There are 3 forms of dependency, namely:

  1. Colonial dependence: The occupation of the central countries to the periphery, the economic crisis is the export of goods needed by the central state, relations between the state and society are exploitative, and the central state invests in cooperation with local entrepreneurs.
  2. Industrial financial sustainability: The dominance of power from a superpower that has financial sacra power over a peripheral country that exports raw materials, and generally the central state invests capital in the form of investment to peripheral state entrepreneurs to produce raw materials.
  3. Theological-industrial dependence: New forms of dependence, peripheral economic activity is no longer in the form of exports of raw materials to the central country, and multinational companies begin to invest their capital in the periphery with the aim of the country's interests.

2.6. MSMEs Strategy Management

According to Rochmawati (2015) the management function consists of 4 aspects, namely business planning, organizing, leadership and oversight both internal and external.

  1. Planning is a way to set a goal and take the actions needed to achieve the goal. Plans are needed to obtain and use the resources needed to achieve the goals consistently in order to take corrective action if progress does not match the planned targets.
  2. Organizers are determining what tasks will be carried out by human resources or companies. This process aims to organize and distribute the work, authority and responsibilities of the organization so as to produce a structured relationship structure and future plans will be achieved.
  3. Leadership includes activities or actions that direct and influence and motivate employees to be able to carry out their duties properly.
  4. Control is the monitoring of activities to ensure that the organization is able to achieve the planning goals and evaluate if deviations occur. Control includes 3 main elements, namely setting work performance standards, measuring work performance, comparing work performance on an ongoing basis, and taking corrective actions if deviations occur that can adversely affect the organization (Robbins and Coulter, 1999).
Figure-1. Management fuction.

 Source: Robbins and Coulter (1999).

3. METODOLOGY

The method used to answer the background of the research problem is to use literature studies. Namely by searching for relevant written sources as reference material in the discussion of results; research (Robbins and Coulter, 1999). "Literature studies conducted are used to find the main concepts, developments over time, find a new way and future direction in the role of regional autonomy of Kediri towards the MSMEs sector. By utilizing library resources to obtain secondary data and various previous articles that are relevant to this research are mainly about the efforts that can be made both internally and externally to improve SMEs so that they are able to face market competition while increasing the APBD for public welfare. As a first step is to make research design (Zeid, 2002).

4. ANALYSIS AND DISCUSSION

"The city of Kediri is 128 km west of Surabaya city, the capital of East Java Province with an area of ​​63.4 km2. The city is located at coordinates 07 ° 45'-07 ° 55 'South Latitude and 111 ° 05'-112 ° 3' East Longitude. The structure of the City of Kediri is divided into 2 parts by the Brantas river, which is east and west of the river (City of Kediri in Figures, 2018)". Kediri City is one of the regional autonomous regions. In its development, one of the sectors that is being focused on improvement is the MSMEs sector. For more details about the population and employment of the City of Kediri is in the following table:

Table-1. Population and employment of the city Kediri in 2017.
No
Population and employment
Percentage
Total
1
Employment
The population consists of:
Man
Women
 
-
141.609 jiwa
142.394 jiwa
2
Population growth rate
0,72%
3
Population density per km2
5.676 jiwa
4
The working age population consists of:
workforce
Not the labor force
-
65,29%
34,71%
-
144.688 jiwa
76.935 jiwa
5
The composition of the labor force economically consists of:
Work
Unemployment
Number of poor people
-
95,32%
4,68%
-
   
4.617,01 jiwa
6
The composition of non-work members consists of:
Working age who takes care of the household
In school
Other Activities
-
51,40%
36,48%
12,12%
7
The composition of the majority of non-workforce between men and women are:
Male population is attending school
The female population takes care of the household
- 55,79%
65,80%
8
The population based on age group consists of:
15-54 years old
0-14 years old
> 55 years old
-
62,87%
23,12%
14,01%
-
178.542 jiwa
65.666 jiwa
39.795 jiwa
9
Labor force participation rate
4,68
10
The majority of people working in high school and above
The majority of open unemployment is high school educated
63,73%
87,52%
11
Human Development Index (HDI)
77,13%

Source: Data processed, Badan Pusat Statistik (BPS) Kota Kediri (2018).

Furthermore, for the main employment status of the City of Kediri were laborers/employees, amounting to 54.46% of the population. Only 19.94% conducted their own businesses and 8.32% ran businesses assisted by workers and family workers respectively by 5.64% and 6.64%. The number of MSME sectors is 29,306 MSMEs with a total workforce of 51,039 people (Depken and Zeman, 2018). The economic sectors that are the basis and non-economic sectors in Kediri City include:

Table-2.Development of  basis and non-economic sectors in Kediri city.
No
Economic sector
Contribution
1
Manufacturing sector
  1. Number of companies in the industry consisting of food (191 companies and 1,686 workers), beverages (47 companies and 211 workers), and tobacco processing (1 company and 35,900 workers).
  2. Cigarette industry PT. GudangGaram is the biggest contributor to GRDP but is constrained by the acquisition of raw materials due to climate factors.
  3. The weakness of the development of this sector is the limited area of ​​the city thus increasing production costs, especially for MSMEs.
  4. The number of industrial companies is 563 units and there are 38,194 workers.
2
Trade, restourant, and hotel sector.
  1. The percentage of the population working in this sector reaches 34.57% or around 179 MSMEs with a total of 544 cooperatives.
  2. The majority of businesses are small traders, which is around 68% of the Pesanten area of ​​the total MSMEs that are scattered in the city of Kediri.
2
Financial sector, leasing and corporate services
  1. Is a leading sector because of the mushrooming of shop rentals, TKI services, notary services and bank and non-bank financial institutions.
  2. Known as the CBD (Centra Business Distria) area.
3
Construction sector
  1. Physical construction and improvement of facilities and infrastructure or infrastructure quite a lot. For example the construction of new housing, hospitals and businesses.
4
Service sector
  1. The service sector absorbs 27.89% of the workforce (52 companies and 397 workers).
  2. The high rate of growth of the service sector, especially in the social services sub-sector, education and society.
5
Agriculture sector
  1. Has an area of ​​paddy land in 2017 of 1,856 hectares with technical irrigation systems.
  2. Sugarcane plants 1,431.55 Ha.
  3. Production of 711.92 tons of sugarcane.
  4. Beef cattle population 5.116
  5. Population of native chickens 58,131, etc.

Source: Data processed, CKF (2018).

From the table above the total number of companies is 291, the workforce is 38,194, with a production value of 4,232,037,101,540,000. according to the Industrial classification in the City of Kediri in 2017 (CKF, 2018).

In order to minimize the level of risk and uncertainty of the business climate and the dependence of natural resources in developing and empowering MSMEs in the City of Kediri. Some efforts must be made by the local government. Through the authority of Regional Autonomy, it should give special attention to the MSMEs in the region. The existence of MSMEs will be one way to realize the welfare of an independent community. Efforts to increase the growth of MSMEs in the Kapubaten Kediri certainly use the following strategic management strategies:

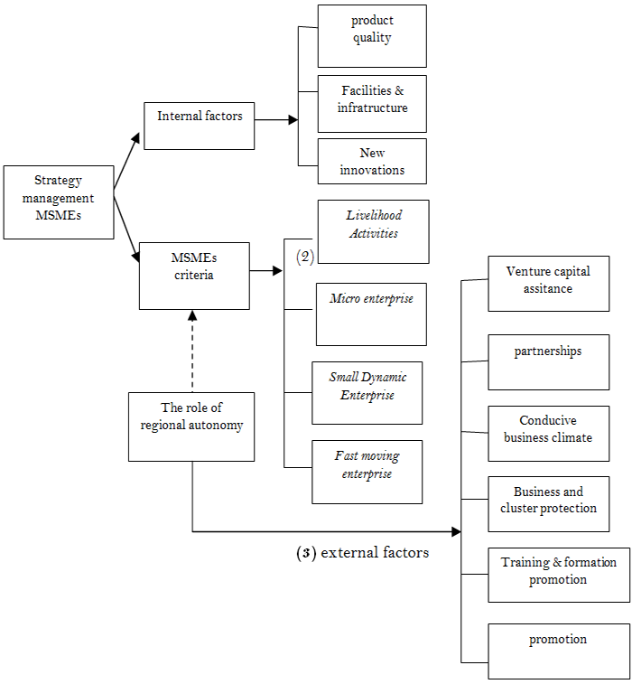
4.1. Efforts to Develop from MSMEs Internal Factors

  1. MSMEs Product Quality and local wisdom: Good product quality will increase the output value of a product. The existence of standard setting can help create superior products. Whereas local wisdom is very much needed considering its function which is able to absorb, even process culture from the outside into its own character (Wibowo, 2015).
  2. Improve facilities and infrastructure: In addition to the steps above small businesses must have the ability to create added value as well as entrepreneurs. According to Zimmerer (1996) the added value is created in the following ways:
  1. develop new technologies to face competition and facilitate business activities.
  2. The discovery of simple new knowledge that can be created through various experiences and knowledge about the environment and consumer behavior.
  3. Repair existing products and services.
  4. Discovery of different ways to produce more goods and services with less resources.
  1. New innovations

New innovations can create competitive advantage, and the creative industry will create a creative economy through MSMEs.

4.2. Local Goverment Efforts (Eksternal MSMEs)

  1. Business capital assistance:  Capital assistance through financial institutions and labor institutions is urgently needed for MSMEs, which are generally constrained by venture capital. The authority of regional autonomy is currently intended to expand special credit schemes with conditions that are not burdensome for MSMEs. According to Nuriyah, t., Al who stated that, "If the amount of funds provided by third parties in this case the government and the private sector is getting bigger, the funding allocation for MSMEs will be even greater (Nuriyah et al., 2018). For gain trust from the financing, MSMEs must be optimistic in their business. That way, MSMEs can have better access to credit and obtain lower administrative costs (Dai et al., 2017).
  2. Partnership development: The development of online partners is indeed not directly related to business performance but shows the possibility of accessing advice or support from partners (Collins-Williams, 2016).
  3. Creating a conductive business climate:  In addition, business development is needed through partnerships between small businesses and with large entrepreneurs and the like. The development of online partners is indeed not directly related to business performance but shows the possibility of accessing advice or support from partners (Collins-Williams, 2016). According to Rini (2015) there are strategic steps that can be used by local governments through industry and trade cooperatives in creating a creative business climate, namely: access to capital, infrastructure development, marketing development, and human resource development.
  4. Business protection and formulation of cluster character or industrial distribution: Protecting MSMEs from the various effects of the world economy and providing security guarantees in terms of creativity and innovation that MSMEs have. According to Schmitz and Musyck (1994) industrial districs are dominated by the same small business sector, having brand-new business collaboration so that there will be trust between entrepreneurs and workers skilled work.
  5. Training and information of specialized institutions: Training for small businesses both in the aspects of entrepreneurship, management, administration and knowledge and skills in business development.Depken and Zeman found that many small businesses might not have enough knowledge base, skills and resources to operationalize sustainable or slack-friendly business practices (Depken and Zeman, 2018). To conduct training in management and development of human resources through several stages, namely:
Figure-2. Stages of training and human resource development. through MSME empowerment

Source: Tim Universitas Dr Soetomo (2018).

  1. Developing a ‘green’ economy and promotion:  According to Kieft (2014) "A 'green' economy can reduce dependence on natural resources. By increasing education, research and development investment to encourage sustainable industrial development and 'green' the economy. Through collaboration between the MSME community and the government, the REDD + mechanism (Reducing Emissions from Deforestation and Forest Degradation)."

Efforts that can be made by the Government of the City of Kediri Regency in communicating the development of the City of Kediri brand is through the promotion of the tourism sector by empowering MSMEs through communication through promotional media, traditional media and communication media based on science and technology (Ardiansah, 2014).
By focusing on the management of the MSME strategy, efforts to develop MSME through the role of regional autonomy can be developed using the following entrepreneurial criteria:

Figure-3. Development of MSMEs using entrepreneurial criteria.

Source: TUDS (2018).

Entrepreneurial criteria that divide MSMEs into 4 parts can be used as a general basis for determining the direction of local government policy in efforts to develop MSMEs so that they are right on target as follows:

  1. Livelihood activities, namely MSMEs whose business goal is to earn a living for themselves or their families. The SMEs do not have an entrepreneurial spirit or are also called informal sector groups. Based on the MSMEs population and employment table, this criterion is the largest in the City of Kediri. The importance of the role of local governments in terms of providing business capital through cooperatives, skills and coaching to maintain their business because these criteria generally have a life dependence of the business / business it does.
  2. Micro enterprise is an 'artisan' MSMEs and is not entrepreneurial. The number of these criteria in the City of Kediri is dominated by batik artisans. Not far the role needed from this criterion is the same as the first criterion, it's just that local governments must provide protection as well as geographical indications of the creativity and cultural arts of craftsmen who deserve to be preserved because they have characteristics typical different from other regions and promotion through advertising or the like as a superior brand and set of the City of Kediri.
  3. Small dynamic enterprises, some of them have an entrepreneurial spirit. And it will likely become the fourth criterion if it is seriously trained and empowered.
  4. Fast moving enterprises is an MSMEs that has an entrepreneurial spirit. It is likely that with the help of venture capital, it will be able to improve the welfare of the community, especially the creation of new jobs because basically this criterion has been able to manage the business properly and is capable of giving birth to a new innovation.

5. CONCLUTION

As the results of the analysis and discussion, that the role of regional autonomy in increasing MSMEs has great potential to be implemented through the cooperation of all related parties, especially the government in terms of regulations and financial institutions such as cooperatives for easy access to business capital.

REFERENCES

Abas, S., 2007. Insurance and risk management. Jakarta: PT: Raja Grafindo Persada.

Ardiansah, D., 2014. Kampung bahasa as city branding of Pare Kediri City: A qualitative study of the government of Kediri Regency. Undergraduate Thesis UIN Sunan Ampel Surabaya.

Badan Pusat Statistik (BPS) Kota Kediri, 2018. The population and employment of the City of Kediri in 2017. Available from https://kedirikota.bps.go.id/.

Bappenas, 2010. Republic of Indonesia government regulation No. 5 of 2010 concerning the RPJMD (National Long-Term Development Plan) 2010-2014. Available from https://www.bappenas.go.id/files/rpjmn/RPJMN%202010-2014.pdf.

Blackburn, R.A., M. Hart and T. Wainwright, 2013. Small business performance: Business, strategy and owner-manager characteristics. Journal of Small Business and Enterprise Development, 20(1): 8-27.Available at: https://doi.org/10.1108/14626001311298394.

City of Kediri in Figures, 2018. Kediri: Central statistics agency H. & Wright, Lauren K.2007. Marketing Management Services. Jakarta: Index.

Collins-Williams, K.K.T.G.M., 2016. Near, far, and online: Small business owners’ advice-seeking from peers. Journal of Small Business and Enterprise Development, 23(1): 189–206.Available at: https://doi.org/10.1108/jsbed-03-2015-0037.

Dai, N., V. Ivanov and R.A. Cole, 2017. Entrepreneurial optimism, credit availability, and cost of financing: Evidence from US small businesses. Journal of Corporate Finance, 44: 289-307.Available at: https://doi.org/10.1016/j.jcorpfin.2017.04.005.

Depken, D. and C. Zeman, 2018. Small business challenges and the triple bottom line, team-based learning: Needs assessment in a Midwest State, USA. Technological Forecasting and Social Change, 135: 44-50.Available at: https://doi.org/10.1016/j.techfore.2017.05.032.

Godfrey, P.S., 1996. Control risk: A guide to the systematic management risk from contruction. London: CIRIA

Hafsah, L., 2004. Financial aspects of micro, small and medium enterprises. Jakarta: PT: Pustaka LP3ES.

Jorion, P., 1997. Value at risk the benchmark for controlling market risk. Chikago: Mc Graw-Hill.

Kieft, J., 2014. A 'green' REDD economy reduces dependence on natural resource resources: Experts. Forest News. Available from https://forestsnews.cifor.org/23232/redd-bisa-mengurangi-ketergantungan-ekonomi-indonesia-akan-sumber-daya-alam-pakar?fnl=id.

KPPOD (Komite Pemantauan Pelaksanaan Otonomi DAerah) & BKPM (Badan Koordinasi Penanaman Modal), 2009. Regency / city survey in Indonesia for investment service sector. Available from https://media.neliti.com/media/publications/239-ID-survei-kabupatenkota-terbaik-di-indonesia-untuk-bidang-pelayanan-penanaman-modal.pdf.

Mitchell, J., 2011. Creating and adding value. Autralia: Tafe New South Wales.

Nuriyah, A., E. Endri and M. Yasid, 2018. Micro, small-financial financing and its implications on the profitability of Sharia Banks. DeReMa (Development Research of Management): Journal of Management, 13(2): 175-197.Available at: https://doi.org/10.19166/derema.v13i2.1054.

Pratama, M.R. and J. Irianto, 2013. Public service innovation descriptive study of value added licensing service innovations for communities in the city of Kediri. Public Policy and Management, 1(2): 218-225.Available at: https://doi.org/10.1109/icssi.2013.16.

Prebish, R., 1950. The economics development of latin maerica its principal problem. New York: United Nations.

Rini, E.P., 2015. Strategies for creating SME climate in the creative industry of written Batik study at the department of cooperatives, industry, and trade of Kediri regency. Journal of Public Administration, 3(12): 2021-2027.

Robbins and Coulter, 1999. Management. 6th Edn., Jakarta: Pt: Renhalindo.

Rochmawati, A., 2015. The government's role in empowerment of Bandar Kidul ikat weaving craftsmen as a regional superior product study at the Bandar Kidul eaving waving cnter in Kediri City. Journal of Public Administration, 3(11): 1827-1831.

Salam, S. and Fadhilah, 2008. Educational sociology. Jakarta: UIN Syarif Hidayatullah.

Schmitz, H. and B. Musyck, 1994. Industrial districts in Europe: Policy lessons for developing countries? World Development, 22(6): 889-910.Available at: https://doi.org/10.1016/0305-750x(94)90060-4.

Tim Universitas Dr Soetomo, 2018. Development of management training model and cooperative empowerment in the framework of improving the management of MSME Centers in East Java. Surabaya: Dr. Soetomo University.Available at: https://doi.org/10.26911/mid.icph.2018.04.12.

Wibowo, 2015. Organizational behavior. 2nd Edn., Jakarta: PT: Raja Grafindo Persada.

Zeid, M., 2002. Library research methods. Jakarta: Indonesian Torch Foundation.

Zimmerer, T.W., 1996. Enterpreneurship the new venture forination. New Jersey: Prentice Hall International Inc.

Online Science Publishing is not responsible or answerable for any loss, damage or liability, etc. caused in relation to/arising out of the use of the content. Any queries should be directed to the corresponding author of the article.