Index

ABSTRACT

The quality of herbs used to make herbal medicinal products largely influences the safety and effectiveness of these herbal treatments. It is therefore important to investigate the extent to which manufacturers are ensuring the quality supply of herbal medicine used in production of herbal medicine. This study examines how small and medium scale manufacturers assure the quality and continual improvement of the raw materials (raw materials) used for production of medicinal products in a developing economy, the state of Ghana, and the methods used by the company. The study adopted exploratory research design. Using interview quide  with open ended questions, data was collected from 88 respondents (small and medium scale manufacturers and their representatives). The data was analysed using NVivo 11. Findings of the study indicated that herbs were collected from the wild (forest), physical inspection of the herbs and best manufacturing practices, good relationship management or collaboration were measures used to promote quality of raw material supply. Also, proper documentation or recording of processes and quality measures do not have much attention or acceptance among Traditional Medicine Practitioners (TMPs).

Keywords: Traditional medicine practitioners (TMPs), herbal medicine manufacturing firms (HMMF), good manufacturing practice (GMP), good laboratory practice (GLP), Health and medicinal plant.

JEL Classification: H51, H52, H53, and H75.

DOI: 10.20448/802.81.1.12

Citation | Juliet Twumasi; Evans Kyeremeh; Benedict Owusu Yankeyera (2021). Exploring Small and Medium Scale Manufacturing Firms and Quality Management of Medicinal Material Supply in a Developing Economy: The Ghanaian Perspective. International Journal of Economics, Business and Management Studies, 8(1): 1-12.

Copyright: This work is licensed under a Creative Commons Attribution 3.0 License

Funding : This study received no specific financial support.

Competing Interests: The authors declare that they have no competing interests.

History : Received: 20 May 2021 / Revised: 23  June 2021 / Accepted: 16 July 2021 / Published: 25 August 2021.

Publisher: Online Science Publishing

Highlights of this paper

  • The paper sought to examine how small and medium scale manufacturers ensure the quality and continual improvement of the raw materials used for the production of medicinal products in a developing economy context, Ghana.
  • Findings revealed that there are mechanisms for quality assurance of raw material supply and production processes.
  • The study recommend that practitioners should ensure proper documentation of quality measures and best manufacturing processes to enhance quality.

1. INTRODUCTION

Herbal treatment is seen as one of the most effective ways to treatment of several diseases such as paludism, stroke and other chronic skin-infections in Ghana including sexually transmitted infections, diabetes, epilepsy (Adjei, 2013).  As the worldwide usage of herbal medical goods continues to increase and numerous new items enter the market, problems of public health and safety are also increasingly acknowledged (Ekor, 2014).
The herbal medicine supply chain generally consist of the following supplier (harvesters, collectors, gatherers), manufacturers, wholesalers/ retailers, and end customers (hospitals and patients) downstream. Medicinal plants (or herbal plants) serve as the primary important raw material to Herbal Medicine Manufacturing Firms (HMMF) within the herbal firm supply chain. Therapeutic plants are plants utilized for medicinal purposes, either cultivated or wildly grown. This paper contains raw materials or herbal materials, which may be whole, fragmented or powdered for producing herbal medicines, such as leaves, flowers, fruit, seed, stemwood, bark, roots, rhizomes or any other plant parts (World Health Organization, 2018). There are two primary supply sources and medicinal plant from wild and cultivated crops are included (Hishe, Asfaw, & Giday, 2016). However, the international herb commerce is mainly wild, with relatively few plants being farmed (Hishe et al., 2016). Worldwide over 15,000 plant species are in risk of extinction from over-harvest and/or habitat degradation, with 20% almost depleted by the rising human population and activities, and by worldwide plant consumption, of which Ghana is no exception(Chen et al., 2016).

Safety is an essential component of quality control in the provision of herbal medicinal goods and herbal products to health (World Health Organization, 2004). Quality assurance of herbal goods and components across the supply chain starts with the sourcing of authentic herbs" (Govindaraghavan & Sucher, 2015). “The quality of the sourced materials used in the production of herbal medicines determines to a large extent the safety and efficacy of these herbal remedies” (Ekor, 2014). The quality of herbal medicine's raw materials depends on hereditary and external variables (such as environmental conditions, good agricultural, and good collection practices for medicinal plants, including plant selection and cultivation). The right identification of species of medicinal plants, appropriate storage and specific sanitation/cleaning procedures are key criteria for the quality control of herbal products in line with good manufacturing practice (GMPs) by the World Health Organisation. In order to ensure the safety and efficacity of herbal medicines, the WHO continues recommending the introduction of quality assurance and monitoring measures in countries with regulations for herbal medicines including national quality specifications and herbal material standard, herbal medicinal products GMP, labelling and licensing schemes for production, import and commercialization (World Health Organization, 2004). Although traditional medicine is considered safe since it is natural, there is evidence that natural medicine can be fatal if raw medicinal herbs are not properly collected or produced or fairly used in sound production procedures (World Health Organization, 2018; Yahaya, Bawah, & Anthony, 2015). In Ghana,  a study by Boadu and Asase (2017) found that medicinal plants are commonly harvested from the wild. Studies have indicated that human activities in mining are reducing the herbal plants and vegetation cover in the mining area compared to unmined areas in Ghana(Tom-Dery, Dagben, & Cobbina, 2012). This directly poses a threat to the quality and reliable supply of medicinal plants to the herbal medicine supply chain. The source of heavy metal pollution in medicinal plant species is due to the cultivation or gathering by inappropriate mining and other human activities of herbs in polluted soil (Govindaraghavan & Sucher, 2015). Human activities such as crop production practices in cultivation result in pesticide residues in medicinal herbs, fungicides, weedicides, and insecticides. The types of pesticide employed differ with the regulation by different nations and with respect to the target pests (pests, weeds, microbiological diseases) (Govindaraghavan & Sucher, 2015). Therefore, it is necessary to consider how far producers ensure the quality of the supply of herbal medication the main element in the supply and access to herbal medicine in hospitals and patients. There is, however, insufficient empirical investigation on the quality of the herbs and ingredients used in herbal medicine which are safe for use in small and medium sized producers in developing nations. The quality assurance and method of choice differ and may depend on the country’s infrastructure and national guidelines for good manufacturing practices(World Health Organization, 2018). In this study, the authors seek to investigate how small and medium-sized manufacturers provide for the quality of grasses (raw matter) used in medication production in Ghana and for the procedures implemented by the company to guarantee that suppliers continue to enhance the supply of raw materials.

2. LITERATURE REVIEW

2.1. Overview of Herbal Medicine in Ghana

Essegbey, Awuni, Essegbey, Akuffobea, and Micah (2014)present a summary of herbal tradition in Ghana. For the survey, a sample of 107 TMPs was drawn. The sample was taken from this survey. Data collected by the TMPs regarding practice, challenges, policy impact and the protection of intellectual property rights were collected through a survey (with a half-structured questionnaire), interviews, and discussions of the Focus Groups. Findings show that both Ghana and most of the African nations have traditional medicines that mainly belong to the informal sector (IE). Many of its practitioners are small and micro-enterprises (Essegbey et al., 2014). Those that operate on a reasonably improved size have embraced a range of modern equipment in order to boost output and improve quality while those who use the local practice and expertise on a smaller scale. This is the question of education and the acquisition of knowledge. The essay Essegbey et al. (2014) shows that over 55% of TMPs got their expertise through watching their family relationships or other family affairs and 35% by training and approximately 10% claimed to have had a supernatural vocation from God to heal particular problems. The seemingly restricted scientific approach of conventional medicine compared with allopathic or orthodox medicine is a key problem confronting TMP.

The policy formulation of Ghana in traditional medicine was beneficial and improved recognition of traditional medicine and the transmission of information and innovation was fostered. The Law 595, 595 of the year 2000, required all practitioners of Traditional Medicine (TMPs) to register with the Traditional Medicine Practice Council whether they were formally or informally active in Ghana. Essegbey et al. (2014) findings reveal that practisers have a very high registration level (67 percent) in compliance with the legal practice criteria.  Their approach, however, was evaluating other factors more casual than formal. There is also a significant relationship between the TMPs and the establishment of associations and the Ghana Federation of Traditional Medicine Practitioners Association (GHAFTRAM). These groups also encourage the flow of knowledge amongst its members and learning. Consequently, TMPs is producing a number of improvements in goods, packaging, production methods, marketing and the provision of healthcare. Pills, tablets, capsules, tubular creams and mixtures for a longer shelf-life and a range of health products such as tea bags and beverages are part of these products.

Although broad policy measures can in principle be adopted by traditional medicine practitioners to improve quality and competitiveness, the policy measures and execution must nonetheless be adapted to the various operational scales (Essegbey et al., 2014). There is the need to investigate how micro, small, and medium-scale manufacturers (which forms the majority of TMPs) to ensure quality in supply and production of herbal products that are safe for public consumption. Therefore, the present study focuses on quality assurance practices among small and medium scale manufacturing firms.

2.2. Quality Assurance in Manufacturing Herbal Products

Contrary to traditional pharmaceutical goods, usually made from synthetic components using replicable production techniques and processes, herbal medicine is created from natural raw ingredients often collected from a range of geographic and/or business sources. As a result, the conditions to which they may have been subjected is often impossible to assess (World Health Organization, 2018).  In addition, the methods and techniques utilized for producing herbal medicines for quality control are frequently significantly differentiated from those used for conventional pharmaceuticals. Due to the intrinsic complexity and varied character of organically cultivated medicinal plants, the incidence and usage of a wide range of active substances might lead to contamination by poisonous plants and/or plant components. Therefore “the production and primary processing have a direct influence on the quality of herbal medicines”(World Health Organization, 2018). There is the need for manufacturers to use an appropriate quality management system in manufacturing herbal medicines for effective and efficient usage. 

Table-1. Good Agricultural and Collection Practice (GACP) standards for authenticity, homogeneity, consistency and purity of medicinal herbs.

Emphasis Criteria
Site Selection                                                    Ecological and social impact
Climatic and edaphic data
Germplasm    Botanical authenticity to species and subspecific taxon (variety/cultivar)  
Retention of voucher specimens (herbarium) Seed/propagule homogeneity and purity and propagation data
Cultivation management   Irrigation data
Fertilizer application
Pesticide/fungicide/weedicide treatments
Harvesting, Processing, and Storage Optimal time of harvest (based on biomass/constituent assay)
Physical processing (sorting, drying, milling) methods
Packaging and storage methods
Raw material quality control Identification of sorted and processed material
(Pharmacopeial and other methods)
Analysis for moisture, foreign matter, ash content
Impurity profiling of heavy metals, pesticides,mycotoxins
Documentation Raw herb processing - batch documentation from site selection to quality control
Retention of batch documentation for vendor audits
(until expiry)

Source: Govindaraghavan and Sucher (2015).

Quality management is a large-scale concept that covers all factors that impact the quality of a product individually or collectively. All the provisions are made to ensure that the quality of pharmaceutical goods for their intended purpose is as necessary as possible (World Health Organization, 2018). Quality control across the whole supply chain of medicinal herbs begins by selecting genuine herbs (Govindaraghavan & Sucher, 2015). Consequently, good management practice (GMP) and other variables, such as product design and development include Quality Management. Govindaraghavan and Sucher (2015) are therefore arguing that good plant authentication and identification practice (GPAIP), good manufacturing practices (GMP), before and during the manufacture process and good laboratory practices (GLP) in analyzes are required to ensure the safety and effectiveness of herbal medicinal products. This applies to the application of Good Agricultural and Collection Practice (GACP). Additional criteria for quality assurance include establishing and applying a standardized, multi-laboratory-approved analytical methodology and transparency through supplier audits in the supply (value) chain.The GACP and GPAIP  (see Table 1 and Table 2 for guidelines) for medicinal plants partly addresses issues related to plant authentication. 

Table-2. Good Plant Authentication and Identification Practice (GPAIP) for medicinal plants- what is needed.

  •  
A validated guidance document for ‘good plant authentication practice’ for medicinal herbs in consultation with plant taxonomy experts (GIM – general identification method for a given taxon)
  •  
Preparation and retention of herbarium vouches (standard operating procedure; SOPs)
  •  
Certificate of botanical authenticity by a specialist taxonomist
  •  
Herbarium reference number
  •  
Information on subspecific taxon (variety/cultivar)
  •  
DNA barcoding  (genomic profiling) GAM (general analytical method)
  •  
Document to link to the bulk (harvested/collected)
  •  
GMP documentation on the medicinal herb batch
  •  
SOPs and GTM (general technical methods) for the batch procecc – drying, sorting and cutting of whole plant and plant part to specified size for further processing
  •  
A validated guidance document for ‘good identification practice’ for sorted/powdered plant methods
  •  
Macroscopic and microscopic identification methods (general analytical methods) for a given plant part of a specific taxon – pharmacopeial identification methods are a good starting point
  •  
Chemoprofiling as an identification tool for the plant part of a specific taxon – utility of pattern recognition (GTM – HPTLC/HPLC/GC/CE)
  •  
Batch documentation for organized cultivation/GAP/wildcrafted herbs

Source: Govindaraghavan and Sucher (2015).

In Ghana, this WHO guideline is adopted by Ghana (Ghana Food and Drug Authority, 2018) for conducting good management practices (GMP) inspection of herbal manufacturing facilities located in Ghana. The first critical step of herbal manufacturing is the harvesting or cultivation of herbs or starting materials, which should be designated. The highlight of other relevant information by theGhana Food and Drug Authority (2018) include the following:
Material Sourcing: The Ghana (Ghana Food and Drug Authority, 2018) recommends that all incoming herbal materials be stored under appropriate conditions which take the degradability of herbal material and preparedness into account. The origin of all production raw materials should be clearly documented (for example: from the wild, self-cultivated, local vendors, imported). The identity and quality of herbal materials should be tested according to the specifications or reference standards, including finished products. The reference standard should be of a proper quality. The standard is used to verify the quality of raw materials (herb), herbal materials and goods obtained. For example, for raw plant and grass materials intended for further processing, the limits or standards for herbal material harvested under suitable hygiene conditions such as Escherichia coli are given for unprocessed herbal material, maximal 104 per gram; propagulates in moulds, maximally 105 per gram; shigella, absentee per gram or ml (Patel, Patel, & Patel, 2011).

Manufacturing Operations: Before any work begins, producers should, amongst other items that are not necessary to the current operation, ensure that the work environment and equipment are clean and free. In-process controls should be carried out and environmental controls recorded. Machinery should be thoroughly clean and well kept. The product should be cleaned as per specified documented procedures immediately after using the manufacturing equipment and kept in separate areas or in a way that prevents contamination under clean and dry circumstances. In every stage of the production process, a high degree of cleanliness and hygiene should be applied. The scope of sanitation and sanitation includes staff, installations, equipment and equipment, manufacturing materials and packaging, cleaning and disinfection products and anything that may be contaminated by the product. A good integrated hygiene and sanitation program should remove potential sources of contamination. There are other provisions relating to the kinds of containers used in boiling or brewing meals and medications in general (Essegbey et al., 2014). This guarantees that the material or medication components produced are not interacted with the containers (Essegbey et al., 2014).

Finished Herbal Products: Microbiological contamination and testing of other toxicants should be checked for finished goods. It is necessary to specify the physical appearance of colour, odour, form, form, shape, size and texture. Others include the drying waste assessment or water content; identity tests, qualitative plant-specific identification (for example, fingerprint chromatograms); quantification of appropriate active components; residual solvent limit tests.

The authenticity and uniformity of medicinal plants, validated extract production methods, harmonized and validated test methodologies, and transparency at all stages of the supply (value) chain are key to this more complete quality paradigm(Govindaraghavan & Sucher, 2015). Fong (2002) paper also supports the argument that improving the quality of herbal products can be achieved by means of checking measures under Good Agricultural Practices (GAPs) from the point of sale of medicinal products, and the production of the finished botanical products according to good manufacturing practices (GMPs) plus quality control monitoring after marketing.

2.3. Empirical Studies

There are limited empirical studies on herbal medicine.Yahaya et al. (2015) aimed to investigate the following objectives: (1) to assess to what extent individuals in the Dagbon region of Ghana attend or use herbal medicine; (2) to investigate views of herbal medicine efficacy in comparison with mainstream medicine; (3) to identify the main features and situations of persons using herbal medication; (4) to investigate how safe traditional medicines are. A mixed-method was used. A sample of 500 were used, out of which (475) inhabitants and 15 herbalists was considered as well as 10 conventional health practitioners. Results showed that training, scientific assessment and validation, government regulation of use of herbal medicines and open communication between patient and practice practitioners remain the root of herbal medicine safety.

Shahidullah and Haque (2010) study the value chain of village-based marginal farmers and homestead growers who are engaged the cultivation of medicinal plants on a commercial basis. A  total of 160 farmers and households from eight villages in the Natore District of Northwest in Bangladesh were used for the study.

Results indicated that the relationship between farmers and processors (manufacturers) was dominated by middlemen who inflated the price of medicinal price sold to manufacturers. An enhanced interaction was proposed between farmers and processors, which may lead to a benefit of pricing, quality, lead time and the supply chain overall control.

3. METHODOLOGY

The exploratory research design was adopted. The research design is appropriate because there is little previous empirical research about the research objectives. Also, the design ensured understanding of small and medium scale manufacturing firms' quality management practices. Using purposive sampling methods, small and medium-scale manufacturers (entrepreneurs) of herbal medicine were selected for the study. Our sample size was eighty-eight (88) and it consisted of owners of small and medium scale manufacturers and their representatives (such as an assistant or general managers) who have much knowledge about the firm and its operations. The data were collected on two occasions, first, during the Continuous Professional Development Training for Traditional Medicine Practitioners held in the  Eastern Region, Ghana and second, during the 20th Anniversary of Traditional Medicine Week Celebration at Osu, Accra, Ghana. This was to get the majority of the owners of the SMEs throughout the country present to participate. Therefore, the majority of participants were the owners of the SMEs. In few instances, the owners directed us to their assistant or a general manager who is also knowledgeable about the firm and its operations to answer the questions. A total of 8 manufacturers participated in the study.

For data collection, a questionnaire (both open and closed questions) was utilized. As an interview guide, the questionnaire was used. The questions covered the demographic data of respondents, general knowledge about sourcing for herbal materials, collaboration practices with suppliers, and quality management. Research assistants (students and selected workers at the Traditional and Alternative Medicine Council) were trained on the questions to assist in the data collection. They were taken through how to seek respondents’ consent and translate the questions into local dialect to participants, especially those who do not understand the English Language. For data collection, each respondent's consent was first sought. Afterward, the respondent was asked questions and their responses recorded or transcribed unto the spaces provided for answers on the interview guide sheet.  The data was transferred onto an excel sheet and analysed using NVivo 12 version. NVivo is a data management tool or software effective for organising data into themes and also present analysis results with diagrams or charts for better understanding.

4. RESULTS

The demographical data of respondents indicated that 70.5 % of the respondents were males while the female respondents represented 29.5 %.  Also, 22.7% (20 respondents) has obtained tertiary education, out of the 88 respondents (see Table 3). In terms of experience in the organization, 26 respondents fall within one year to five years, representing 29.5%, about 53.4% have spent 6-20years with the organisation they represented and 9 respondents have more than 20 years of experience with their firm. This implies that the respondents are well knowledgeable about the operations of the firms they represented.

Further information about raw material supply sources has been collected and presented in Table 4.  Out of 40 people who answered the question, 47.5% of the firm (19 respondents) source for medicinal herbs personally while about 52.5 % (21 respondents) said their firm source for herbs from suppliers (farmers, middle man/woman or buy from the market). The main sources of medicinal herbs are either through the cultivation of herbs or from the wild (forest).  Overall, out of 88 responses, the source of medicinal herbs obtained from cultivated farms and the wild were 27 firms (30.7%) and 61 firms (69.3%) respectively. This implies that many of the small and medium scale manufacturing firms rely on herbs from the wild or forest for raw materials.

Table-3. Demographics of Respondents.

 
 
Frequency (F)
Percentage  (%)
Gender
Male
62
70.5
 
Female
26
29.5
Total
88
100
Education
No Education
15
17.0
 
Primary
14
15.9
 
JHS / “O” Level
24
27.3
 
SHS
15
17.0
 
Tertiary
20
22.7
Total
88
100
Number of Years spent at the organization
Below 1 year
6
6.8
 
1 – 5 years
26
29.5
 
6 – 10 years
21
23.9
 
11 – 15 years
15
17.0
 
16 – 20 years
11
12.5
 
Above 20 years
9
10.2
Total
88
100
Number of Years at Current Role
0 – 2 years
39
44.3
 
3 – 5 years
41
46.6
 
6 years and above
8
9.1
Total
88
100

Table-4.Source of Supply of Raw Materials (herbs or medicinal plants).

If NO, how do firms` source their raw materials?
Self-supply
19
47.5
Suppliers(farmers
9
22.5
Middleman/woman
7
17.5
OpenMarket
5
12.5
Total
40
100
What is the frequency of supply of herbs (medicinal plants)?
Once a month
18
20.5
Quarterly
18
20.5
As and when Needed
37
42.0
Others
15
17
Total
88
100
What is the main source of their raw materials?
Cultivated farm
27
30.7
Wild / Forest
61
69.3
Total
88
100
Do firms visit their supplier’s farm or premises to check their operations?
Yes
59
67.0
No
29
33.0
Total
88
100

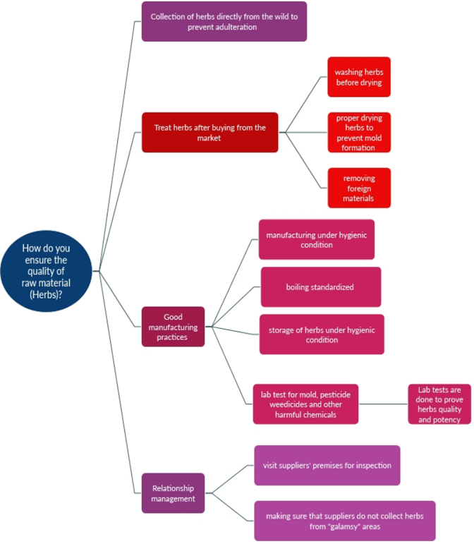
Respondents were asked, “How do you ensure the quality of raw material?” The responses included inspection of the physical attribute, manufacturing best practices, and relationship management. The summary of the responses includes the following:

  1. Collection of herbs directly from the wild to prevent adulteration.
  2. Treat herbs after buying from the market or harvesting from the wild (such as sorting to washing herbs, remove foreign materials, and proper drying of herbs).
  3. Ensuring that herbs are manufactured and stored under hygienic condition or environment.
  4. Ensuring that herbs are well dried and free from mould or pesticide.
  5. Ensures that suppliers do not harvest from illegal mining (galamsey).
  6. Visit suppliers’ premises for inspection.
  7. Lab test are done to prove its quality and potency.
  8. Ensuring that good manufacturing practices and standards are followed.

The diagram below provides the pictorial view of responses under the four themes, 1) collection of herbs directly from the wild; 2) treatment of herbs from suppliers before usage; 3) good manufacturing practice; 4) relationship management.

Figure-1. Ensuring quality of raw materials.

Respondents were asked, “What are the mechanisms adopted by the firm to ensure that suppliers are committed to the continuous improvement of the supply of raw materials if any?” The summary of responses are as follows:

  1. Regular interactions with suppliers and ensuring that the welfare of suppliers are always addressed.
  2. Inspection team to check the quality of material supply before receipt.
  3. Postponement of payment of consignment until the materials are checked for quality before receipt and payment.
  4. Adherence to packaging specifications according to particular sizes and weight.
  5. Giving financial assistance to suppliers apart from payment of raw material supplied.
  6. The motivation for a sense of belongingness; Suppliers are made to feel that they are part & parcel of the company.
  7. Regular training of supplier.
  8. Annual awards or mid-year awards are done and best supplier rewarded.
  9. Proper communication.
  10. Information sharing.
  11. Raw materials are available at the right time.

Again, respondents were asked, “Have you benefited from having a medium to long term relationship with your suppliers? “. Out of 36 people who answered those questions 33 said yes, while 3 respondents said “No”.  A follow-up question was asked; If yes, list the benefits”; Based on word count and references coded, the benefit for medium to long term collaboration with suppliers are as follows:

  1. A regular or constant supply of raw materials.
  2. Ensure Quality of herbs or raw materials.
  3. Information sharing.
  4. Profit.
  5. Improve Productivity.
  6. Win-win benefits for both parties.
  7. on-time delivery of materials and help the facility to work effectively.
  8. Preventing shortage.
  9. Loyal supplies and customer care.

4. DISCUSSION

The study explored first, “how small and medium scale manufacturing firms in developing economy ensure the quality of medicinal herbs (raw materials) used in manufacturing drugs”. Responses presented about 8 predominant measures manufacturers use to ensure the quality of medicinal herbs used in manufacturing drugs. They include (1) Collection of herbs directly from the wild to prevent adulteration; 2) Treat herbs after buying from the market or harvesting from the wild (such as sorting to washing herbs, remove foreign materials, and proper drying of herbs); 3) Ensuring that herbs are manufactured and stored under hygienic condition or environment; 4) Ensuring that herbs are well dried and free from mould or pesticide; 5) Ensures that suppliers do not harvest from illegal mining (galamsey); 6) Visit suppliers’ premises for inspection; 7) Lab test are done to prove its quality and potency; 8) Ensuring that Good manufacturing practices and standards are followed. Responses indicate that the collection of herbs directly from the wild help prevent adulteration of medicinal herbs. This explains why out of 88 responses, the source of medicinal herbs obtained from cultivated farms and the wild were 27 firms (30.7%) and 61 firms (69.3%) respectively. For manufacturers who source from suppliers, medicinal herbs are treated after purchase (such as through sorting to washing herbs, remove foreign materials, and proper drying of herbs). Manufacturing and storing work-in-process inventory and medicinal products under hygienic conditions, and laboratory testing to prove the quality and potency of expected constituents in medicinal herbs and drugs are another option. Also, some firms visit suppliers’ premises for inspection to check quality of herbs supplied by these suppliers. What was found lacking in the responses of quality management is proper documentation or recording of processes and quality measures as proposed by the World Health Organization (2014). However, it may be ascribed in part to the fact that most small manufacturers are frequently able to develop competence by looking to their parents (or other family relationships) via learning (Essegbey et al., 2014).  Therefore, in comparison to allopathic or Orthodox medicine, the seeming scientific approach to traditional medicine is the primary obstacle (Essegbey et al., 2014). In our study, few manufacturers had tertiary education in traditional medicine and follow a scientific approach, similar to orthodox medicine.

Secondly, the study also investigated the mechanisms adopted by the firm to ensure that suppliers are committed to the continuous improvement of raw material supply. Findings show that producers are provided with techniques for guaranteeing raw material quality.

Among measures used include regular interactions or relationship management with suppliers and ensuring that the welfare of suppliers is always addressed. Also, they may have an inspection team to check the quality of material supply before receipt. Others may postpone payment of consignment until the materials from suppliers are checked for quality before payment is made. Adherence to packaging specifications according to particular sizes and weight is another measure used in ensuring the quality of raw materials. As a manufacturer indicated “I make sure the need of the suppliers is well addressed. There is regular training of supplier and a yearly awards programme is done to award best supplier. Lastly, there is also information sharing. Responses suggest that medium to long term collaboration between manufacturers and suppliers, not only yield benefits like the reliable supply of medicinal herbs but also promote quality assurance. Good relationship or collaboration mitigates the risk of poor quality of raw material supply.

6. CONCLUSION

The study presents the practices adopted by small and medium manufacturing firms to ensure that the herbs or medicinal plants used as input in production of herbal medicine are safe and of good quality. Findings indicate that there are mechanisms for quality assurance of raw material supply and production processes. However, proper documentation or recording of processes and quality measures as proposed by the World Health Organization (2014) do not have much attention or acceptance. In addition to physical inspection of herbs and best manufacturing practices, good relationship management or collaboration also promote quality of raw material supply. Recommendation to practitioners is to ensure proper documentation of quality measures and best manufacturing processes the staff must follow to ensure quality. Also, there should be frequent training of TMPs on policies and implementation of quality assurance practices. The scientific approach to traditional medical practice should be simplified for small and medium scale manufacturers by government agencies for easy understanding and implementation.

REFERENCES

Adjei, B. (2013). Utilization of traditional herbal medicine and its role in health care delivery in Ghana: The case of Wassa Amenfi West District. Doctoral Dissertation.  

Boadu, A. A., & Asase, A. (2017). Documentation of herbal medicines used for the treatment and management of human diseases by some communities in Southern Ghana. Evidence-Based Complementary and Alternative Medicine, 1-12. Available at: https://doi.org/10.1155/2017/3043061.

Chen, S. L., Yu, H., Luo, H. M., Wu, Q., Li, C. F., & Steinmetz, A. (2016). Conservation and sustainable use of medicinal plants: problems, progress, and prospects. Chinese Medicine, 11(37), 1–10. Available at: https://doi.org/10.1186/s13020-016-0108-7.

Ekor, M. (2014). The growing use of herbal medicines: Issues relating to adverse reactions and challenges in monitoring safety. Frontiers in Neurology, 4, 1–10. Available at: https://doi.org/10.3389/fphar.2013.00177.

Essegbey, G. O., Awuni, S., Essegbey, I. T., Akuffobea, M., & Micah, B. (2014). Country study on innovation, intellectual property and the informal economy: Traditional herbal medicine in Ghana. Report Prepared for the Thirteenth Session of the Committee on Development and Intellectual Property (CDIP). Geneva, Switzerland.

Fong, H. H. S. (2002). Integration of herbal medicine into modern medical practices: Issues and prospects. Integrative Cancer Therapies, 1(3), 287–293. Available at: https://doi.org/10.1177/153473540200100313.

Ghana Food and Drug Authority. (2018). Guidelines for conducting cGMP inspection of herbal manufacturing facilities located in Ghana. 1, 1-34.

Govindaraghavan, S., & Sucher, N. J. (2015). Quality assessment of medicinal herbs and their extracts: Criteria and prerequisites for consistent safety and efficacy of herbal medicines. Epilepsy and Behavior, 52, 363–371. Available at: https://doi.org/10.1016/j.yebeh.2015.03.004.

Hishe, M., Asfaw, Z., & Giday, M. (2016). Review on value chain analysis of medicinal plants and the associated challenges. Journal of Medicinal Plants Studies, 4(3), 45-55.

Patel, P., Patel, N. M., & Patel, P. M. (2011). Who guidelines on quality control of herbal medicines. International Journal of Research in Ayurveda and Pharmacy, 2(4), 1148–1154.

Shahidullah, A., & Haque, C. (2010). Linking medicinal plant production with livelihood enhancement in Bangladesh: Implications of a vertically integrated value chain. The Journal of Transdisciplinary Environmental Studies, 9(2), 1-18.

Tom-Dery, D., Dagben, Z., & Cobbina, S. J. (2012). Effect of illegal small-scale mining operations on vegetation cover of arid northern Ghana. Research Journal of Environmental and Earth Sciences, 4(6), 674-679.

World Health Organization. (2004). WHO guidelines on safety monitoring of herbal medicines in pharmacovigilance systems. World Health Organization. Retrieved from: https://apps.who.int/iris/handle/10665/43034.

World Health Organization. (2014). WHO good manufacturing practices for pharmaceutical products: main principles - annex 2 (Vol. 986, pp. 77–135). WHO Expert Committee on Specifications for Pharmaceutical Preparations.

World Health Organization. (2018). Guidelines on good manufacturing practices for the manufacture of herbal medicines (pp. 153–177). WHO Expert Committee on Specifications for Pharmaceutical Preparations: Fifty-Second Report. WHO Technical Report Series, No. 1010.

Yahaya, A. I., Bawah, A. M., & Anthony, D. K. (2015). Quality control and standards of medicinal products: A committed agenda. British Journal of Pharmaceutical Research, 6(6), 385–388. Available at: https://doi.org/10.9734/bjpr/2015/16320.

Online Science Publishing is not responsible or answerable for any loss, damage or liability, etc. caused in relation to/arising out of the use of the content. Any queries should be directed to the corresponding author of the article.